Тема № 7 . Системы мобильной связи
- Первые системы двусторонней радиотелефонной связи между подвижными объектами – конец 1940 гг.
- Фиксированные частоты, требовалась широкая полоса частот для передачи сигналов
- Проблемы, связанные с ограниченным частотным ресурсом и низкой пропускной способностью
Системы мобильной связи
- Идея сотовой связи: обслуживаемая территория разбивается на небольшие зоны ( соты ), в каждой из которых – 1 или более базовых станций
- Это увеличивает количество одновременно обслуживаемых абонентов и повышает качество связи за счет повторного использования одних и тех же частот в различных сотах
- Так было в теории, но на практике ощутимые результаты – к началу 1980 гг.
- В ряде стран появились коммерческие системы сотовой связи
- Но: для передачи голоса – аналоговая частотная модуляция
Системы мобильной связи
- В 1981 г. - система NMT-450 в Скандинавии, чуть позже C-450 в Западной Германии, RTMS-101H в Италии, Radiocom-2000 во Франции
- Рабочий диапазон частот 400-500 МГц
- Интенсивное развитие при освоении диапазона 800-900 МГц
- Системы AMPS в Северной Америке, NMT-900 в Скандинавии, TACS ( и ETACS) в Англии, HCMTS, J-TACS (Япония)
- Это – системы подвижной сотовой связи (СПСС) первого поколения
Системы мобильной связи
- Главное достижение СПСС 1 поколения в сравнении с ранними системами двусторонней связи – улучшение качества при более рациональном распределении диапазона частот
- Стандарт NMT-450 удобен для обеспечения связи на больших территориях при малой плотности населения
- В России он до сих пор является федеральным, хотя количество абонентов стремительно уменьшается и осуществляется переход на IMT-450
- Недостатки СПСС 1 поколения: возможность прослушивания переговоров, наличие двойников, перегруженность диапазона, ограниченность зоны действия
Системы мобильной связи 2 поколения
- Первые проекты цифровых систем сотовой связи, которые сейчас относятся к системам 2 поколения появились в конце 1980 – начале 1990 гг.
- Основные отличия от аналоговых систем:
- возможность использования эффективных методов модуляции в сочетании с временн ы м (TDMA) и кодовым (CDMA) разделением каналов вместо традиционного частотного разделения (FDMA) предоставление широкого спектра сервисов за счет интегрирования речи и данных в одном канале
- возможность использования эффективных методов модуляции в сочетании с временн ы м (TDMA) и кодовым (CDMA) разделением каналов вместо традиционного частотного разделения (FDMA)
- предоставление широкого спектра сервисов за счет интегрирования речи и данных в одном канале
Системы мобильной связи 2 поколения
- К 1995 году в мире действовали три стандарта цифровых СПСС – GSM, DAMPS и PDC
- GSM : сначала Group Special Mobile , теперь Global System for Mobile Communications
- Версии GSM-900 , GSM-400 , GSM-1800 и некоторые другие
- В основном используется в Европе
- В США начало разработки цифровых технологий положил стандарт IS-54 для повышения емкости существовавших систем стандарта AMPS
Системы мобильной связи 2 поколения
- В системе TDMA (DAMPS) заложены современные технические решения
- Реализованы 3 речевых канала в одном частотном канале
- Эксплуатация с 1992 года
- По разным оценкам около 40% абонентов в США используют данный стандарт
- Порядка 100 сетей по всему миру
Системы мобильной связи 2 поколения
- В Японии до сих пор действует стандарт PDC – Personal Digital Cellular
- Стандарт утвержден в 1994 году
- Эксплуатация первой коммерческой СПСС на базе CDMA начата в 1995 в Гонконге
- Число CDMA- сетей по всему миру неуклонно растет
- Применяется в основном в тех случаях, когда требуется построить сеть повышенной емкости или с более высоким качеством передачи речи
Системы мобильной связи 2 поколения
- Следующий шаг – переход к микросотовой и пикосотовой структуре сетей
- Это позволяет обслуживать абонентов в городских районах с интенсивной застройкой и закрытых зонах
- Принципы микросотовых сетей отличаются от макросотовых
- Нет частотного планирования
- Не обеспечивается хэндовер
- Уровень сигнала не измеряется
Системы мобильной связи 2 поколения
- В 1992 утвержден стандарт Digital European Cordless Telecommunications - DECT
- DECT реализует технологию радиодоступа с малой мощностью излучения и обеспечивающий высокую плотность расположения абонентов
- Внедряется с 1995, когда было продано более 5 миллионов устройств
- Фактически, это монополист на рынке беспроводной офисной связи
Системы мобильной связи 2 поколения
- Профессиональные системы радиосвязи (транкинговые) созданы задолго до появления сотовых
- К ним относятся различные ведомственные и корпоративные радиосети для скорой помощи, служб охраны порядка и др.
- Их развитие идет в направлении улучшения качества и конфиденциальности связи
- Отличительная особенность транкинговых систем – эффективное использование полосы частот за счет общего доступа к частотном ресурсу ретрансляционного пункта
Системы мобильной связи 2 поколения
- В США действует цифровая транкинговая система APCO 25
- Используется сетка частот с шагом 6,35 кГц и спектральная эффективная модуляция CQPSK
- В Европе существует свой стандарт транкинговой связи TETRA (TransEuropean Trunked RAdio)
- В основе универсальные технические решения, позволяющие с минимальными затратами реализовывать систему в разных диапазонах частот и с отличающимися протоколами связи
- Это обеспечивает большие возможности в части наращивания технических возможностей
Системы мобильной связи 2 поколения
- Системы подвижной спутниковой связи появились в 1970 гг., когда на орбиту был выведен геостационарный КА Marisat
- Изначально земные станции – системы специального назначения, ориентированные на ограниченное количество пользователей
- Использовались для создания сетей с радиальной или радиально-узловой структурой с большими центральными станциями
- Развитие систем подвижной спутниковой связи осуществляется в рамках реализации перехода к использованию систем 3-го поколения
Классификация систем 2 поколения
- В основе три признака:
- назначение системы; метод многостанционного доступа; схема дуплексирования каналов
- назначение системы;
- метод многостанционного доступа;
- схема дуплексирования каналов
- В зависимости от назначения и размеров зоны обслуживания системы подвижной связи делятся на 4 класса:
- Спутниковые системы связи с зоной обслуживания 3000-8000 км СПСС с радиусом действия от 0,3 до 35 км Транкинговые системы с радиусом зоны обслуживания 2-50 км Системы беспроводного доступа с размерами соты до 0,3 км
- Спутниковые системы связи с зоной обслуживания 3000-8000 км
- СПСС с радиусом действия от 0,3 до 35 км
- Транкинговые системы с радиусом зоны обслуживания 2-50 км
- Системы беспроводного доступа с размерами соты до 0,3 км
Классификация систем 2 поколения
- Различия между классами – в составе и качестве предоставляемых услуг
- Наиболее высокое качество у сотовых и беспроводных сетей
- Аналогичные услуги предоставляются спутниковыми системами, но с меньшими возможностями
- Основной вид услуг транкинговых систем – полудуплексная связь и групповой вызов абонентов
Классификация систем 2 поколения
- Размеры соты зависят от плотности абонентов, приходящейся на единицу зоны покрытия, и характера распределения абонентов по обслуживаемой территории
- Сотовые и беспроводные системы могут обслуживать районы с плотностью абонентов до 10000 Эрл. / км 2
- Обычно используется широкополосная TDMA или CDMA
Классификация систем 2 поколения
- Другое различие – в схеме организации связи
- В сотовых и беспроводных системах индивидуальные разговоры между абонентами, а средняя продолжительность разговора – до нескольких минут
- Типовой режим работы транк-систем – передача коротких (до 1 минуты) вызовов, как через диспетчера, так и индивидуально
- Связь устанавливается примерно за 0,3 сек.
Классификация систем 2 поколения
- По способу использования частотного ресурса системы подвижной связи делятся на:
- Системы с жестко закрепленными за абонентами каналами Системы с предоставлением каналов по требованию при нахождении абонентов в зоне обслуживания
- Системы с жестко закрепленными за абонентами каналами
- Системы с предоставлением каналов по требованию при нахождении абонентов в зоне обслуживания
- В системах с фиксированным закреплением каналов обеспечивается высокая оперативность связи
- Этот принцип используется в системах конвенциональной радиосвязи и транк-системах первого поколения
Классификация систем 2 поколения
- Транк-системы 2 поколения относятся к системам со свободным доступом
- Могут работать на любом канале в пределах выбранных частот
- При этом канал закрепляется за выделенным ресурсом
- В сотовых сетях и системах беспроводного доступа обеспечивается предоставление канала по требованию при нахождении абонентов в одной зоне обслуживания
Сравнение технологий многостанционного доступа
- Два ключевых понятия: многостанционный доступ (МСД) и дуплексный разнос
- МСД характеризует способность базовой станции одновременно принимать и передавать сигналы нескольких мобильных станций
- Системы второго поколения строятся на базе трех конкурирующих технологий: методов многостанционного доступа с частотным ( FDMA ), временным (TDMA) и кодовым (CDMA) разделением каналов
Сравнение технологий многостанционного доступа
- Дуплексный разнос характеризует возможность информационного обмена по одной линии в обоих направлениях
- Различают дуплексную передачу с частотным (FDD) и временн ы м (TDD) разделением каналов
- Используется FDD ; в DECT и Iridium – TDD
- Метод FDMA используется в сочетании с другими методами
- При частотном разделении каждому абоненту на время разговора из всего доступного диапазона частот выделяется моноканал в виде узкого участка спектра
Сравнение технологий многостанционного доступа
- Для организации персональной связи ширина спектра составляет 25-30 кГц
- Иначе, не временной фактор, а только различие по частоте используется для разделения абонентов
- Значит, вся информация передается в реальном времени
- Еще один плюс – простота организации связи
- Недостаток – низкая пропускная способность при обслуживании большого числа абонентов с малой активностью
Сравнение технологий многостанционного доступа
- Технология TDMA используется большинством систем 2 поколения, в т.ч. GSM
- В отличие от FDMA все абоненты работают на одном и том же диапазоне частот
- Каждому выделяется свой временной интервал (канал), в течение которого разрешается передавать информацию
- В GSM спектр шириной 200 кГц «нарезается» на 8 канальных интервалов (тайм-слотов), а в полосе 300 кГц (TDMA) организуется 3 канальных интервала
Сравнение технологий многостанционного доступа
- Трафик носит пульсирующий характер
- Чем больше абонентов, тем реже каждому из них предоставляется возможность передавать свои данные
- Чтобы повысить пропускную способность, TDMA используется, как правило, совместно FDMA
Сравнение технологий многостанционного доступа
- Технология CDMA используется в стандарте IS-95
- Строится по методу с прямым расширением спектра (DS-CDMA) на основе 64 кодовых последовательностей
- Сигнал, сформированный со скоростью в 9,6 кбит / с, затем расширяется по полосе и передается со скоростью 1,2288 Мбит /c
- Отличия от FDMA и TDMA : необходимость высокой точности выравнивания уровней принимаемых сигналов и синхронизации станций с точностью до абсолютного системного времени
Сравнение технологий многостанционного доступа
- Жесткие требования предъявляются к коэффициенту качества формы сигналов
- Он определяется как нормированный коэффициент корреляции между используемым и идеальным сигналом
- Это значит, что на достоверность сигнала влияют помехи и шумы, а также степень соответствия принимаемого и опорного сигналов
- Коэффициент должен составлять величину не менее 0,944 при допустимых отклонениях по частоте 300 Гц и задержке не более ± 1 мс
Организация хэндовера
- В СПСС важную роль играет метод автоматического переключения вызова на другой канал в момент, когда мобильная станция перемещается из соты в соту (или переключается от одного спутника на другой)
- Этот метод называется хэндовером
- При переключении обычно происходит смена несущей частоты, что может приводить к потере качества связи
- Два типа хэндовера – жесткий и мягкий
Организация хэндовера
- Управление процедурой хэндовера может быть организовано несколькими способами
- В пределах одной соты можно использовать макроразнесение, когда мобильная станция в процессе переключения связана одновременно с несколькими базовым станциями
- В случае межчастотного хэндовера можно использовать дополнительный приемопередатчик ( FDMA ) или разделение кадра на две части и сжатие информации (TDMA)
- При сбое мягкого хэндовера реализуется жесткий алгоритм
Организация хэндовера
- Принципы построения микросотовых систем беспроводного доступа отличаются от макросотовых тем, что в них частота переключений при хэндовере должна быть существенно выше, чем в сотовых системах
- Значит, необходимы быстродействующие алгоритмы переключения каналов
- Наиболее эффективно эта задача решена в DECT , где применяются распределенные алгоритмы управления, обеспечивающие принудительное переключение абонента
Принципы передачи данных в GSM
- Для доставки данных базовый стандарт GSM предусматривает использование каналов передачи трафика ( Traffic Channel, TCH )
- Реализуются каналы TCH/F 2.4, 4.8 и 9.6 , соответственно
- При этом применяются различные схемы помехоустойчивого избыточного кодирования
- Используется комбинированный множественный доступ с частотным (FDMA) и временн ы м (TDMA) разделением каналов
Принципы передачи данных в GSM
- Все каналы трафика формируются на основе физического канала со скоростью передачи 22,8 кбит / с, который используется один из восьми канальных интервалов (слотов) в кадре TDMA
- Стандарт GSM предусматривает гауссову манипуляцию с минимальным частотным сдвигом (GMSK) и метод доступа FDMA
- Формируются радиоканалы с полосой 200 кГц
Принципы передачи данных в GSM
- Все режимы, которые поддерживаются в GSM, используют технологию передачи данных с коммутацией каналов (Circuit Switched Data, CSD)
- Выделенный канал закрепляется за абонентом на все время сеанса связи, и обмен данными осуществляется в реальном времени
Принципы передачи данных в GSM
- Процесс CSD-соединения и осуществление телефонного вызова идентичны
- Поэтому CSD позволяет обеспечить зону покрытия, которая полностью совпадает с зоной покрытия всей сети GSM
- Тарификация услуг передачи данных CSD не зависит от объема переданных и полученных данных и определяется продолжительностью сеанса связи
Принципы передачи данных в GSM
- Скорости 9,6 кбит/с достаточно только для организации факсимильной связи с использованием аппаратов третьей группы, передачи SMS-coобщений длиной до 160 символов и работы электронной почты (правда, с определенными ограничениями)
- Стандарт GSM, а значит, и технология CSD, основанная на коммутации каналов, характеризуется достаточно длительным временем установления соединения (около 20 с)
- Таким образом, учитывая современные требования, базовый стандарт GSM имеет весьма скромные возможности передачи данных
Принципы передачи данных в GSM
Скоростная передача данных с коммутацией каналов
- Технология высокоскоростной передачи данных с коммутацией каналов HSC S D реализуется на базе действующих сетей GSM
- Увеличение скорости передачи данных достигается за счет того, что в кадре TDM одному пользователю выделяется несколько временных канальных интервалов
- При этом в технологии HSCSD в качестве основы используются три схемы кодирования (CS1, CS2 и CS3) для каналов трафика базового стандарта TCH/F 4,8, TCH/F 9,6/ и TCH/F 14,4
- Схема кодирования CS1 обеспечивает более высокую степень помехозащищенности
Скоростная передача данных с коммутацией каналов
- Использование двух канальных интервалов и схемы кодирования CS2 гарантирует скорость передачи 19,2 кбит/с (9,6X2), а при использовании CS3 достигается скорость 28,8 кбит/с (14,4Х2)
- Для внедрения HSCSD со скоростями до 28,8 кбит/с необходима модификация программных средств мобильных станций MS и центра коммутации MSC, а также протоколов обмена данными
- Усовершенствованное программное обеспечение должно гарантировать разделение (объединение) информационного потока на несколько подпотоков, которые затем будут переданы (приняты) по нескольким каналам TCH
Скоростная передача данных с коммутацией каналов
- В стандарте GSM сдвиг между приемом сигналов базовой станции и последующей их передачей мобильной станцией в одном кадре составляет 2 слота
- При режиме работы с двумя занятыми слотами этот сдвиг будет равен 4 интервалам
- Технология HSCSD со скоростью передачи до 28,8 кбит/с уже расширяет возможности пользователей сетей GSM
Скоростная передача данных с коммутацией каналов
- Для обеспечения более скоростных режимов работы возможно объединение четырех канальных интервалов
- При этом достигаются скорости передачи 38,4 кбит/с (9,6Х4), схема кодирования CS2, и 57,6 кбит/с (14,4X4), схема CS3
- Вместе с тем скоростные режимы работы требуют наличия соответствующих абонентских терминалов GSM
Скоростная передача данных с коммутацией каналов
- Теоретически HSCSD позволяет использовать все восемь слотов
- В этом случае пользовательская скорость передачи равна 76,8 (CS2) или 115,2 (CS3) кбит/с
- Но: для реализации этих возможностей необходима доработка некоторых элементов инфраструктуры, так как скорость обмена данными между базовыми станциями и центром коммутации MSC в большинстве случаев ограничивается 64 кбит/с (т.н. интерфейс А)
Скоростная передача данных с коммутацией каналов
- HSCSD допускает асимметричный режим работы, когда для линии связи "вниз" выделяется большее количество интервалов, чем для линии "вверх“
- Такой механизм отражает типичный режим роботы мобильных пользователей, которые в основном принимают данные, а отправляют короткие сообщения в виде запроса
- Внедрение технологий HSCSD в сетях GSM обеспечило реализацию таких услуг, как мобильный доступ к интернету, электронная почта, передача факсимильных сообщений
- Однако использование технологии HSCSD не очень выгодно, поскольку она основана на концепции коммутации каналов
Скоростная передача данных с коммутацией каналов
- Тарифицируется не переданное количество информации, а длительность соединения, включая время установления канала и его использования
- Для организации высокоскоростного канала сеть GSM выделяет определенное число TCH
- Следовательно, для переключения, установки соединения и освобождения каналов требуется большее количество времени, чем при использовании только одного TCH
Скоростная передача данных с коммутацией каналов
- Особенно экономически неоправданна технология HSCSD при осуществлении передачи небольших по объему потоков данных
- В этом случае для выполнения процедур установления канала требуется достаточно много времени
Передача данных с коммутацией пакетов
- Технология GPRS обеспечивает сквозную (от абонента к абоненту) пакетную передачу данных на основе IP-протокола
- Наличие такой службы особенно необходимо для интернет-приложений, работа которых основана именно на пакетном обмене информацией
Передача данных с коммутацией пакетов
- Технология GPRS реализует гибкий и эффективный механизм использования сетевых ресурсов GSM, когда возникает необходимость в частой передаче небольших объемов информации (запросы пользователей) и в менее частой передаче больших объемов информации (ответы вэб-сервера) при наличии продолжительных пауз
Передача данных с коммутацией пакетов
Передача данных с коммутацией пакетов
- Внедрение GPRS не требует модернизации инфраструктуры GSM, поскольку служба передачи GPRS надстраивается над существующей сетью
- Передача пакетов системы GPRS происходит по функционирующим каналам базовой сети GSM, в которой развертывается соответствующее оборудование
- В сети GSM-GPRS изменяется статус мобильного абонента, который теперь может работать одновременно в двух режимах - телефонного разговора и пакетной передачи (приема) данных, то есть все службы GPRS используются параллельно с традиционными службами GSM
Передача данных с коммутацией пакетов
- Развертывание GPRS не влияет на обслуживание абонентов, которые пользуются только телефонными услугами обычной сети, работающей на основе базового стандарта GSM
- GPRS позволяет предлагать дополнительные услуги - подключение к интернету и радиодоступ к локальным вычислительным сетям по протоколам X.25 и IP
- Системы GPRS первого поколения обеспечивали предоставление пакетных услуг в соединении "точка-точка" (Point-to-Point - РТР)
- Есть две версии РТР: PTP-CONS (CONS - Connection Oriented Network Service) - сетевая служба РТР, ориентированная на установление логического соединения, и сетевая служба РТР-CLNS без установления логического соединения (CLNS - Connection Less Network Service)
Передача данных с коммутацией пакетов
- Служба РТР-CONS поддерживает приложения, основанные на протоколах Х.25 и I P
- Служба PTP-CLNS ориентирована на протокол UDP
- В системах GPRS второго поколения реализована многоадресная или многоточечная пакетная передача PTM (Point-to-Multipoint)
Передача данных с коммутацией пакетов
- В технологии GPRS, как и в HSCSD, повышение скорости передачи данных достигается за счет использования многослотового режима
- Для образования канала передачи данных может выделяться от 1 до 8 канальных интервалов в кадре TDM
- Таким образом, скорость передачи данных увеличивается пропорционально количеству задействованных слотов
Передача данных с коммутацией пакетов
- Канальные интервалы распределяются не фиксировано, а управляются запросами пользователей системы GPRS, то есть распределение канальных интервалов зависит от текущей загрузки
- Оно производится отдельно для исходящих и нисходящих радиолиний
- При этом до 32 абонентов могут по очереди использовать один и тот же высокоскоростной канал в режиме передачи (приема) с соответствующей задержкой ожидания
Передача данных с коммутацией пакетов
- Стандарт GPRS предусматривает профиль качества обслуживания пользователей, который определяет следующие четыре показателя качества: уровень приоритетного обслуживания, класс надежности, класс задержки передачи и пропускную способность пользовательских каналов
- В системах GPRS используется три уровня приоритетного обслуживания: высокий, средний и низкий
Передача данных с коммутацией пакетов
- В процессе передачи модули данных GPRS (Service Data Unit - SDU) могут дублироваться или следовать в неправильном порядке
- Также может произойти потеря модулей SDU или передача их в искаженном виде
Передача данных с коммутацией пакетов
- В стандарте GPRS задаются значения вероятности возникновения подобных сбоев, в соответствии с которыми различаются классы надежности
- Первый класс надежности целесообразно использовать в том случае, когда информационная система является весьма чувствительной к ошибкам и неспособна их исправить собственными силами
- Второй класс подходит системам, более устойчивым к ошибкам
- Третий класс можно использовать, когда в системе задействованы протоколы, нечувствительные к ошибкам или обеспечивающие их коррекцию
- Процесс пакетного обмена данными характеризуется задержкой передачи
- Нормы значений задержек передачи для разных классов качества обслуживания в стандарте GPRS предусмотрены для пакетов длиной 128 и 1024 байт
- При этом оговаривается среднее и 95-процентное значения задержек
- Эти значения определяются задержками доступа к каналу в стационарной сети GSM-GPRS, задержками в радиоканале и задержками, связанными с механизмом пакетной передачи
- Задержки во внешних сетях не учитываются
Передача данных с коммутацией пакетов
Передача данных с коммутацией пакетов
- Буферизация пакетов в системе GPRS, в отличие от систем с промежуточным хранением, практически не приводит к дополнительным задержкам, так как GPRS обеспечивает переадресацию пакетов чрезвычайно быстро
- Все задержки, вне зависимости от класса, в несколько раз превышают соответствующие значения для стационарных сетей
- Этот факт необходимо учитывать при реализации в сетях GSM-GPRS протоколов высшего уровня, например, протокола IP
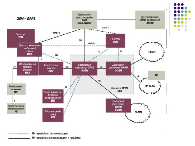
- Система GPRS надстраивается над существующей сетью GSM, в которую необходимо добавить два базовых узла: сервисный узел пакетной передачи GPRS (Serving GPRS Support Node - SGSN) и шлюзовой узел услуг GPRS (Gateway GPRS Support Node - GGSN)
- Сервисный узел, подключаемый ко всем основным элементам базовой сети GSM (BSS, MSC, VLR, HLR, EIR), является важнейшим компонентом системы GPRS
- Он обеспечивает обмен IP-трафиком между абонентами GPRS и выполняет все основные процедуры обслуживания мобильных абонентов
- Любые данные, подлежащие передаче через сеть GPRS, должны закрепляться за конкретной мобильной станцией (MS)
- Эта процедура реализуется с помощью механизмов управления мобильностью
- Она включает в себя присвоение временной идентификации логического канала (Temporary Logical Link Identity - TLLI) и порядкового номера ключа шифрования (Ciphering Key Sequence Number - CKSN), используемого для кодирования данных
- В каждой MS в сети GPRS устанавливается окружение GPRS, которое сохраняется для MS и соответствующего узла SGSN
- Это окружение содержит информацию о состоянии мобильной станции
- Такая информация необходима для регистрации абонентов при их переходе в режим GPRS и выходе из него, для включения ( активизации ) режима передачи ( приема ) и выключения этого режима
- Окружение также содержит данные маршрутизации, необходимые для регистрации и учета местоположения MS, которая находится в зоне обслуживания конкретного узла SGSN
- К этим данным относятся идентификация TLLI, область маршрутизации (Routing Area - RA), идентификаторы ячейки и канал пакетных данных (PDCH)
- Процедуры управления мобильностью включают в себя аутентификацию мобильных абонентов, идентификацию мобильных терминалов и шифрование данных
- В системах GPRS шифрование производится между мобильной станцией и узлом SGSN, то есть границы шифрования в сетях GSM-GPRS расширены по сравнению с обычной системой GSM, где шифрование производится только в пределах радиоинтерфейса
- Обслуживаемая территория сети GPRS разделяется на зоны RA, которые отличаются от определяемых в базовом GSM-стандарте зон местонахождения (Location Area - LA)
- Обычно выбирается меньший размер зоны RA по сравнению с зоной LA
- Зона RA необходима для поиска абонента в сети системы GPRS, причем этот поиск осуществляет узел SGSN
- В осуществлении процедур обслуживания, связанных с регистрацией и учетом расположения всех абонентов, участвуют регистры расположения собственных абонентов ( Home Location Register - HLR) и гостей ( Visitor Location Register - VLR)
- Каждый абонент в совмещенной сети GSM-GPRS «закрепляется» за одним или несколькими узлами SGSN с помощью HLR
- Узел SGSN взаимодействуете регистром HLR через интерфейс Gr и может запрашивать сведения об абонентах
- Для управления сигнализацией тех абонентов, которые могут одновременно работать в двух режимах передачи, то есть с коммутацией пакетов и каналов, используется специальный интерфейс Gs между VLR и сервисным узлом SGSN
- Сведения об абонентах может также запрашивать узел GGSN, взаимодействуя с основным регистром положения HLR по интерфейсу Gc
- Если абонент пересекает границы зоны RA, то обновляются данные о его расположении в регистре VLR и дополнительном регистре GR узла SGSN
- На сетевом уровне узел SGSN выполняет функции, аналогичные тем, которые обеспечивает центр коммутации и управления MSC совместно с регистром перемещения (гостевым) VLR в базовой сети с коммутацией каналов
- Исходящий IP-трафик из узла SGSN направляется в подсистему базовой станции ( Base Station System , BSS) через контроллер пакетов PCU (интерфейс GB)
- Внутри этой подсистемы трафик перенаправляется на контроллеры базовых станций BSC (интерфейс A-bis), а дальше – по радиоинтерфейсу Um на мобильные терминалы абонентов МТ
- В контроллерах BSC базовой сети GSM происходит соединение трафика от центра коммутации MSC с трафиком от узла SGSN
- Шлюзовой узел GGSN обеспечивает связь сети GSM-GPRS с внешними сетями передачи данных по протоколам Х.25 и IP, в том числе и подключение к интернет-провайдеру
- Пакеты данных, поступающие из внешней сети PDN, через узел GGSN (интерфейс взаимодействия Gi) переправляются в узлы SGSN
- Узел GGSN с точки зрения внешней пакетной сети (Packet Data Network, PDN) воспринимается как некая «диспетчерская» станция, владеющая всеми IP-адресами абонентов, которые обслуживаются системой GPRS
- Оборудование узла GGSN обеспечивает динамическое выделение IP-адресов, а также реализацию функций безопасности и обработки счетов абонентов
- На основе IP-адресации осуществляется взаимодействие узлов SGSN и GGSN
- При этом обмен данными между этими узлами может происходить как по локальной IP-сети оператора (интерфейс Gn), так и по сетям TCP/IP общего пользователя (интерфейс Gp)
- Первоначальное развертывание системы GSM-GPRS оператор обычно начинает с реализации небольших сегментов сети
- При этом SGSN и GGSN располагаются рядом и объединяются в один узел поддержки услуг GPRS (GPRS Support Node, GSN)
- Взаимодействие элементов осуществляется с использованием интерфейса Gn
- В случае разнесенной установки SGSN и GGSN (например, при наращивании системы) связь осуществляется через интерфейс Gp
- Интерфейс Gp выполняет все функции интерфейса Gn и обеспечивает повышенные меры безопасности, которые необходимы при установлении межсетевых соединений между разными мобильными сетями ( Public Land Mobile Network , PLMN)
- Кроме двух базовых узлов, GPRS включает центр услуг широковещательной передачи ( Point- T o-Multipoint Service Centre , PTM-SC)
- Он осуществляет обработку широковещательного трафика между магистральным каналом сети и регистром положения HLR
- Основным элементом, обеспечивающим предварительную обработку тарификационной информации для GPRS, является биллинговый шлюз ( Billing Gateway , BG)
- Механизм тарификации, используемый в GPRS, существенно отличается оттого, который применяется для базовых сетей GSM и технологии высокоскоростной передачи HSCSD
- В GPRS допускается возможность совместного использования несколькими абонентами одного канала и предоставления нескольких видов услуг одному абоненту
- В любом случае в GPRS абонент платит не за время занятости канала, а только за объем переданной (принятой) информации, качество обслуживания и срочность доставки
- При этом GPRS-тарифы гибко дифференцированы в зависимости от потоков переданной информации и снижаются по мере увеличения суммарного объема используемого трафика
- Для работы в сетях GSM-GPRS стандартом определены три класса мобильных радиотерминалов
- Терминалы класса А представляют полный спектр услуг, поскольку они могут одновременно работать в базовой сети с коммутацией каналов GSM и в пакетной сети GPRS
- Эти терминалы обеспечивают возможность принимать и посылать вызовы и сообщения через MSC (голос и данные) и в то же время параллельно обмениваться данными через SGSN
- Терминалы класса В также могут работать в двух режимах, однако параллельная работа невозможна
- В определенный момент времени обеспечивается передача или прием только одного вида трафика
- Например, чтобы принять вызов, поступающий в ходе активной сессии в интернете, абонент вынужден прервать работу с данными
- Терминалы класса С обеспечивают возможность работы в сети GSM либо в GPRS
- Если абонент находится в каком-то одном режиме, он не принимает входящие вызовы из другой сети, т.е. терминалы могут лишь выбирать режим работы
- К классу С также часто относят радиотерминалы, которые могут функционировать только в режиме пакетной передачи
- Мобильная станция в зависимости от конкретных потребностей абонента может представлять собой различные варианты реализации терминальных решений
- В частности, комбинированные терминалы объединяют в одно законченное функциональное устройство мобильный терминал (МТ) и терминальное оборудование (ТЕ)
- Такие малогабаритные мобильные станции (попросту телефоны) имеют, как правило, ограниченные возможности передачи и приема данных
- Чтобы расширить эти возможности, нужно подключить ряд дополнительных оконечных устройств
- Реализация варианта использования мобильного телефона с компьютером требует оснащения компьютера специализированным программным обеспечением, а телефон должен поддерживать коммуникационный протокол
- Соединение компьютера с мобильным телефоном также возможно с помощью инфракрасного порта
- Вместо мобильного телефона к компьютеру можно подключить специальную радиокарту, выполняющую функции МТ
- Технология высокоскоростного радиодоступа EDGE была предложена еще в начале 1997 года и послужила основой развития стандарта GSM
- На первом этапе (т.н. «фаза 1») технология позволила увеличить скорость передачи до 384 кбит/с на одну несущую сети GSM
- Для новых поколений пико- и микросотовых систем на втором этапе («фаза 2») предполагается обеспечить скорость передачи до 2048 кбит/с
- В дальнейшем на основе этой технологии планируется осуществить плавный переход от доминирующих в настоящее время мобильных сетей с коммутацией каналов к сетям, которые обладают преимуществами сетей с коммутацией пакетов, причем это касается как трафика передачи данных, так и речевого трафика
- Таким образом, появится возможность продлить использование уже установленного оборудования GSM вплоть до внедрения мобильных систем третьего поколения
- Радиоинтерфейс технологии EDGE надстраивается над существующей системой GSM и совместим со всеми службами GSM, в том числе с технологиями HSCSD и GPRS
- Внедрение EDGE не требует создания новых сетевых (структурных) элементов
- Технология EDGE пригодна для использования в сетях GSM, работающих в диапазонах 400, 900 и 1800 МГц
- Радиоинтерфейс EDGE основан на использовании спектрально эффективной модуляции и адаптивной настройки канала в зависимости от требований абонента и реальных условий связи в точке нахождения абонента
- При этом производится автоматическое распознавание типа модуляции, используемого в радиолинии, с последующим переходом к наиболее приемлемой схеме помехоустойчивого кодирования
- На основе EDGE могут быть организованы две усовершенствованных службы передачи данных: служба пакетной передачи EGPRS ( Enhanced GPRS ) и служба передачи с коммутацией каналов ECSD ( Enhanced CSD )
- По сравнению с базовым GSM максимальная скорость передачи на один физический канал увеличивается до 38,4 кбит/с для ECSD и до 69,2 кбит/с для EGPRS
- В технологии EDGE, в свою очередь, применяется два метода модуляции: GMSK-модуляция, используемая в базовом стандарте GSM, и 8-позиционная фазовая модуляция (8 PSK)
- При этом скорость передачи символов в радиоканале одинакова и соответствует полосе пропускания одного частотного канала - 200 кГц
- Применяются шесть уровней помехоустойчивого кодирования - от PS1 до PS6, обеспечивающих различную степень помехозащищенности
- Увеличение скорости передачи данных, как в HSCSD и GPRS достигается за счет использования нескольких слотов для передачи и приема
- При объединении всех восьми слотов скорость передачи на одну несущую теоретически может быть увеличена до 553,6 кбит/с (69,2 x 8)
- Предполагается автоматическое распознавание типа модуляции и адаптивная смена режима кодирования
- Смена схемы кодирования производится каждый раз, когда предыдущий декодируемый блок принимается с достоверностью ниже установленного порога
- В результате следующий блок данных уже передается с использованием схемы кодирования, обладающей более высокой помехозащищенностью
- Абонентские терминалы, предоставляющие услуги EDGE, можно разделить на два типа
- В первом, более простом терминале, обеспечивается режим модуляции 8 PSK в линии "вниз" и GMSK в линии "вверх"
- Использование высокоскоростной передачи в прямом канале и низкоскоростного режима в обратном канале соответствует типичной ситуации обмена данными в сетях пакетной передачи
- Радиотерминалы второго типа способны обеспечить в двух направлениях любой из двух режимов модуляции (8 PSK и GMSK)
- Передача данных: от каналов к пакетам – Сети и телекоммуникации, 1-2, 2006
- Невдяев, Л.М. Мобильная связь третьего поколения. / Л.М.Невдяев. – М: Международный центр научной и технической информации, 2000. – 208 с.
- GSM — Википедия - http://ru.wikipedia.org/wiki/ GSM
- GPRS — Википедия - http://ru.wikipedia.org/wiki/ GPRS
- EDGE — Википедия - http://ru.wikipedia.org/wiki/ EDGE
- HSCSD — Википедия - http :// ru.wikipedia.org / wiki / HSCSD


Системы мобильной связи (1.33 MB)

