АРИФМЕТИЧЕСКИЙ КОРЕНЬ
Подготовил кадет 11»Б» класса Васильков А
«Кто занимается математикой, тот развивает свой мозг, свою волю, воспитывает в себе настойчивость и упорство в достижении цели».
А.И. Маркушевич
Пусть n – натуральное число и n ≥ 2
Неотрицательный корень степени n из неотрицательного числа b (b≥0) называют арифметическим корнем степени n из числа b .
Для нечетного n существует только один корень из любого числа b . При этом он неотрицательный, если b≥0 . Поэтому понятие корня нечетной степени из неотрицательного числа b и арифметического корня той же степени из того же числа b совпадают. В случае же четного n , существуют два корня степени n из положительного числа b .Один из них положительный: - это арифметический корень степени n из b , а другой равен ему по абсолютной величине, но противоположный по знаку: , это не арифметический корень. Корень степени n (n ≥2 ) из нуля по определению есть арифметический корень степени n из нуля:
- Если b – неотрицательное число , а n – любое натуральное число (n ≥2 ) , то запись означает арифметический корень степени n из числа b .
Записи - это записи арифметических корней.
- Если b – отрицательное число , а n= 2 m+1 (m≥1) – нечетное число , то запись означает корень степени 2 m+1 из числа b , но этот корень не является арифметическим корнем.
Записи - это записи корней, не являющихся
арифметическими.
- Если b – отрицательное число, а n = 2 m (m≥1) – четное число , то запись не имеет смысла.
Записи не имеют смысла.
Для отрицательного b справедливо равенство Например, Для натурального числа n ( n≥2 ) и неотрицательного числа a справедливы равенства
(1)
(2)
Примеры
.
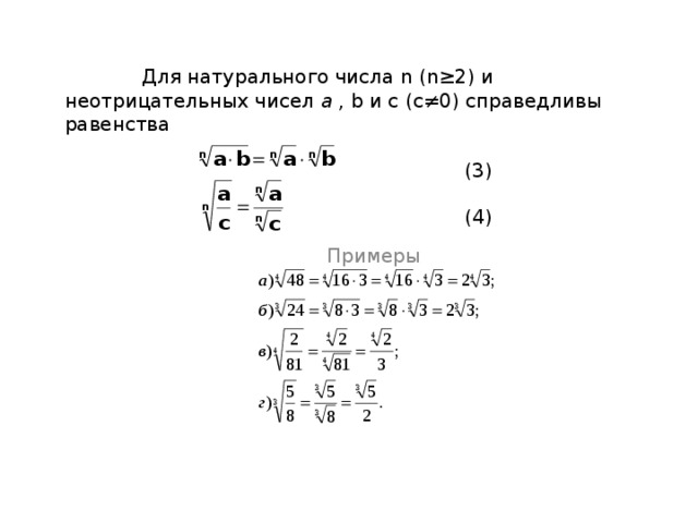
Для натурального числа n ( n≥2 ) и неотрицательных чисел a , b и с (с≠0) справедливы равенства (3) (4)
Примеры
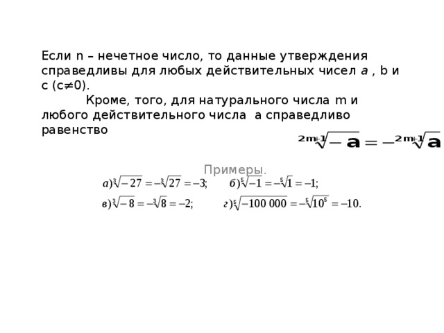
Если n – нечетное число, то данные утверждения справедливы для любых действительных чисел a , b и с (с≠0). Кроме, того, для натурального числа m и любого действительного числа а справедливо равенство
Примеры.


Арифметический корень (205.5 KB)

