Государственное бюджетное образовательное учреждение
«Карталинский многоотраслевой техникум»
Методические указания для обучающихся по выполнению практических работ ОП.01 Электротехническое черчение
по специальности
27.02.03 Автоматика и телемеханика на транспорте (на железнодорожном транспорте)
Гр. 02-АТМ
вид подготовки: базовый форма обучения: очная
КАРТАЛЫ
2025
Рассмотрены на заседании методического совета и рекомендованы к использованию в учебном процессе Протокол № от « »2025_ г.
Рассмотрены Заседание ПЦК
Протокол №
« » 2025_г.
Автор-составитель: Данилюк Н.А. преподаватель
В сборнике представлены краткие теоретические сведения и методические рекомендации для обучающихся по выполнению практических работ по дисциплине «Электротехническое черчение». Приведены типовые примеры чертежей, схем различных видов и типов. Весь учебный материал сопровождается пояснениями построений и методическими указаниями. Методические указания рекомендованы для практических и самостоятельных работ студентов СПО.
Содержание
|
| Введение |
|
| 1. | Перечень практических работ |
|
| 2. | Методические указания по выполнению ПР |
|
| 3. | Заключение |
|
| 4. | Список литературы |
|
| 5. | Приложение |
|
Введение
При изучении дисциплины «Электротехническое черчение» наряду с теоретическими занятиями необходимо проведение практических занятий. Практические занятия относятся к основным видам учебных занятий. Они составляют важную часть профессиональной практической подготовки молодых специалистов т.к. способствуют развитию познавательной деятельности, развивают логическое и пространственное мышление, умение интерпретировать теоретический материал для решения графических задач.
Цель проведения практических занятий – закрепление знаний и умений обучающихся по основным вопросам изучаемой дисциплины.
Содержание практических занятий охватывает весь круг профессиональных умений, на формирование которых ориентирована данная дисциплина. Методические указания по проведению практических занятий учебной дисциплины «Электротехническое черчение» составлены с учѐтом требований рабочей программы и еѐ содержания.
В результате освоения дисциплины обучающийся должен уметь:
-У1 читать и выполнять структурные, принципиальные, функциональные и монтажные схемы электротехнических устройств;
-У2 применять ГОСТы и стандарты для оформления технической документации;
-У3 руководствоваться отраслевыми стандартами в профессиональной деятельности
-ДЗ4 возможности компьютерной программы AutoCad для создания чертежей деталейВ результате освоения учебной дисциплины обучающийся должен знать:
З1 основные правила построения электрических схем, условные обозначения элементов устройств сигнализации, централизации и блокировки (СЦБ), электрических, релейных и электронных схем;
З2 основы оформления технической документации на электрические устройства;
З3 отраслевые стандарты ГОСТы, Единую систему конструкторской документации (ЕСКД) и Единую систему технологической документации (ЕСТД).
ДУ4 Использовать средства автоматизированного проектирования при построении чертежейПравила проведения практических занятий
Обучающийся должен подготовить (устно) ответы на теоретические вопросы к ПР;
Перед началом каждого занятия проверяется готовность обучающегося к ПР;
После завершения ПР обучающийся должен сдать преподавателю отчет о проделанной работе в виде чертежа, схемы (формат А4, А3), или ответов на вопросы к сборочному или рабочему чертежу (тетрадь);
Обучающийся, пропустивший ПР по уважительной или неуважительной причинам, обязан выполнить задания ПР в дополнительно назначенное время.
Оценка за выполненные задания обучающемуся выставляется с учетом предварительной подготовки к занятию, доли самостоятельности при выполнении работы, точности и грамотности оформления графической части
| № | ЗУ | Тема практической работы | Кол-во часов |
| 1 | У2, У3, З2,З3 | Отработка навыков выполнения надписей чертежным шрифтом | 2 |
| 2 | У2, У3, З2,З3 | Отработка навыков построения линий на чертежах и схемах | 2 |
| 3 | У2, У3, З2,З3 | Отработка навыков нанесения размеров на чертеже | 2 |
| 4 | У2, У3, З3 | Построение сопряжений, лекальных кривых. | 4 |
| 5 | У2, У3, | Построение контуров плоских предметов с нанесением размеров и надписей | 2 |
| 6 | У2, У3, З3 | Чтение сборочного чертежа. | 2 |
| 7 | У2, У3, З2,З3 | Заполнение спецификации. | 2 |
| 8 | У1,У2, У3, ДУ4 | Выполнение чертежа условных графических обозначений устройств в электрических схемах силового оборудования | 2 |
| 9 | У1,У2, У3, ДУ4 | Выполнение чертежа условных буквенно-цифровых обозначений устройств в электрических схемах силового оборудования. | 4 |
| 10 | У1,У2, У3, ДУ4 | Выполнение чертежа принципиальной электрической схемы силового оборудования. | 2 |
| 11 | У1,У2, У3, ДУ4 | Выполнение чертежа условных графических обозначений элементов и компонентов электронных схем | 2 |
| 12 | У1,У2, У3, ДУ4 | Выполнение чертежа условных графических обозначений логических элементов и устройств вычислительной техники | 2 |
| 13 | У1,У2, У3 | Выполнение чертежа устройств вычислительной техники | 2 |
| 14 | У1,У2, У3, ДУ4 | Выполнение чертежа принципиальной электронной и функциональной логической схемы | 4 |
| 15 | У1,У2, У3, | Оформление текстового документы для схем | 2 |
| 16 | У1, 2, У3, | Выполнение чертежа условных графических обозначений приборов и устройств СЦБ в ЖАТ | 4 |
| 17 | У1,У2, У3 | Чтение чертежей принципиальных релейно-контактных электрических схем. | 2 |
| 18 | У1,У2, У3, | Выполнение чертежа условных графических обо- значений устройств СЦБ в ЖАТ | 4 |
| 19 | У1,У2, У3, | Выполнение чертежа принципиальных релейно-контактных схем устройств СЦБ | 4 |
| 20 | У1,У2, У3, | Выполнение чертежа схематического плана станции. | 2 |
| 21 | У1,У2, У3 | Выполнение чертежа блочной схемы устройств ЖАТ | 4 |
| 22 | У1,У2, У3, | Выполнение чертежа бесконтактной схемы устройств ЖАТ. | 4 |
| 23 | У1,У2, У3,, | Чтение чертежей принципиальных релейно- контактных электрических схем | 1 |
|
|
|
| Итого 60 часов |
Критерии оценок:
При выполнении графических практических работ:
Отметка « 5» ставится, если обучающийся:
самостоятельно, тщательно, аккуратно и своевременно выполняет графические и практические работы; чертежи читает свободно;
при необходимости умело пользуется справочным материалом;
ошибок в изображениях не делает, но допускает незначительные неточности и описки.
Отметка « 4» ставится, если обучающийся:
самостоятельно, сравнительно аккуратно, но с небольшими затруднениями выполняет и читает чертежи;
справочным материалом пользуется, но ориентируется в нем с трудом;
при выполнении чертежей допускает незначительные ошибки, которые исправляет после замечаний преподавателя и устраняет самостоятельно без дополнительных пояснений.
Отметка « 3» ставится, если обучающийся:
чертежи выполняет и читает неуверенно, но основные правила оформления соблюдает; обязательные работы, предусмотренные программой, выполняет несвоевременно;
в процессе графической деятельности допускает существенные ошибки, которые исправляет с помощью преподавателя.
Отметка « 2» ставится, если обучающийся:
не выполняет обязательные графические и практические работы;
чертежи читает и выполняет только с помощью преподавателя и систематически допускает существенные ошибки.
Отметка « 1» ставится, если
обучающийся не подготовлен к практической работе, совершенно не владеет умениями и навыками, предусмотренными программой.
Методические указания по выполнению практических работ
Отработка навыков выполнения надписей чертежным шрифтом.
Время выполнения: 2 ч аса
Цель: научиться пользоваться рациональными приемами при выполнении надписей на чертежах чертежным шрифтом.
-У2 применять ГОСТы и стандарты для оформления технической документации;
-У3 руководствоваться отраслевыми стандартами в профессиональной деятель- ности.
-З2 основы оформления технической документации на электрические устройст- ва;
-З3 отраслевые стандарты ГОСТы, Единую систему конструкторской докумен- тации (ЕСКД) и Единую систему технологической документации (ЕСТД).
Оснащение: чертежные инструменты и принадлежности.
Задание: шрифтом № 10 типа Б написать изображенные на рисунке 1 про- писные и строчные буквы, цифры и слова. Наклон букв и цифр – 75о. Каждую строчную букву написать три раза. Буквы вписывать в упрощенную вспомога- тельную сетку, нанесенную тонкими линиями.
Варианты задания даны на рисунке 1. Упражнение выполняется на бумаге формата А4.
Рис. 1 Образец выполнения работы 1
Порядок выполненияНачертить рамку и основную надпись на листе формата А4.
Согласно выбранному упражнению сначала наносится сетка под над- пись шрифтом размера №10 типа Б. пример выполнения показан в При- ложении 1
Выполнение сетки под надпись
на расстоянии 20мм от рамки провести первую горизонтальную верхнюю линию.
Отложить высоту строки прописных букв (h=10).
Высота строчных букв берется на порядок меньше прописных.
Минимальное расстояние между строками b=1,7 *d, где d= h/10 – толщина линии шрифта.
Далее вычертить нужное количество строк, исходя из выбранного варианта упражнения.
Наклонные линии для сетки провести под углом 750, через опреде- ленные интервалы.
Начертание букв.
Через центр листа провести вертикальную линию.
Текст должен располагаться симметрично относительно централь- ной вертикальной линии.
Распределить слова в строках, с учетом начертания букв, и интервал между буквами в словах и между словами.
Расстояние слева и справа рассчитать относительно центральной линии.
Согласно выбранному упражнению заполнить сетку, не обводя букв, цифр, слов, каждую строчную букву писать 3 раза.
Проверить по упражнению правильность написания и обвести ка- рандашом с мягким стержнем.
Размеры не наносить.
Заполнить основную надпись.
Провести самоконтроль практической работы.
Изложенная последовательность выполнения надписей относится к начальному периоду освоения надписей. По мере приобретения навыков появляется возможность отказаться от выполнения сетки. Обычно надписи выполняют, пользуясь двумя горизонтальными прямыми и редкими наклонными линиями, которые играют роль ориентиров. В дальнейшем, отказываются и от наклонных линий. Горизонтальные прямые, определяющие высоту шрифта, при
выполнении надписи проводят остро заточенным карандашом с твердым стержнем, так чтобы после выполнения надписи эти линии не стирать.
Рис 2. Размеры шрифтов типа Б (ГОСТ 2.304 – 81*)
| Параметры шрифта | Размеры в мм | ||||
| Размер шрифта – высота прописных букв h = 10d | 3,5 | 5,0 | 7,0 | 10,0 | 14,0 |
| Высота строчных букв c = (7/10)h = 7d | 2,5 | 3,5 | 5,0 | 7,0 | 10,0 |
| Расстояние между буквами a = (2/10)h =2d | 0,7 | 1,0 | 1,4 | 2,0 | 2,8 |
| Ширина прописных букв Узкие - Г, З, Е, С Средние –Б, В, И, К, Л, Н, О, П, Р, Т, У, Ч, Э, Ь, Я Широкие – А, Д, М, Х, Ю, Ц, Ы Особо широкие - Ж, Ф, Ш, Щ,Ъ |
1,8 2,1 2,5 2,8 |
2,5 3,0 3,5 4,0 |
3,5 4,0 5,0 6,0 |
5,0 6,0 7,0 8,0 |
7,0 8,0 9,0 10,0 |
| Ширина строчных букв Узкие –с Средние – б,в,г,д,е,з,к,и,й,л,н,о,п,р,у,х,ч,ь,э,я Широкие - а,м,ц,ы,ъ,ю Особо широкие – ж,ф,т,ш,щ |
1,2 1,5 1,8 2,0 |
2,0 3,5 3,0 3,5 |
3,0 3,5 4,0 5,0 |
4,0 5,0 6,0 7,0 |
6,0 7,0 8,0 10,0 |
| Минимальный шаг строк (высота вспомогательной сетки) | 6,0 | 8,5 | 12,0 | 17,0 | 24,0 |
| b = (17/10)h = 17d |
|
|
|
|
|
| Минимальное расстояние между словами e = (6/10)h = 6d | 1.5 | 3,0 | 4,2 | 6,0 | 8,4 |
| Толщина линий d = (1/10)h | 0,25 | 0,5 | 0,7 | 1,0 | 1,4 |
Содержание отчета
Графическая работа «Шрифт чертежный» (Согласно выбранному варианту).
Ответы на контрольные вопросы. Контрольные вопросы
Какие типы шрифтов устанавливает ГОСТ2.304 и чем они отличаются?
Что называют размером шрифта?
Каким должен быть угол наклона букв и цифр?
Как установить высоту строчных букв шрифта?
Отработка навыков построения линий на чертежах и схемах Время выполнения: 2 часа
Цель: Научиться правильно выполнять линии чертежа по ГОСТ 2.303-68 и пи- сать
стандартным шрифтом по ГОСТ 2.304-81
У2 научиться применять ГОСТы и стандарты для оформления технической до- кументации;
У3 руководствоваться отраслевыми стандартами в профессиональной деятель- ности.
З2 основы оформления технической документации на электрические устрой- ства;
-З3 отраслевые стандарты ГОСТы, Единую систему конструкторской докумен- тации (ЕСКД) и Единую систему технологической документации (ЕСТД).
Оснащение: чертежные инструменты и принадлежности.
Методические указания:Для правильного выполнения графической работы необходимо ознако- миться с ГОСТ 2.303-68 и 2. 304-81 ЕСК Д.
ГОСТ 2.303-68 рекомендует выбирать толщину линий, длину штрихов и промежутки между ними в зависимости от формата чертежей и размера изо- бражений. При проведении линий на чертеже нужно добиваться соблюдения отношения толщин различных по типу линий, выдерживать длину штрихов и промежутков между ними. При этом следует учитывать рекомендации, данные в табл. 1. Центровые линии в центре окружности должны обязательно пересе-
каться своими штрихами, а не точками. Штрихи должны выходить за пределы окружности на 3 - 4 мм. Штрихпунктирная линия должна заканчиваться штри- хом, а не точкой.
При начертании линий размеры их элементов следует брать из табл. 1. В таблице даны и рекомендации для подбора карандашей, применяемых при об- водке чертежа.
Таблица 1
| Наименование ли- ний | Начертание линий | Толщина ли- ний | Карандаш |
| Сплошная толстая основная |
| S = 0,6…0,8 мм | М – ТМ |
|
| |||
| Штриховая | _ | S/2 | ТМ |
| Штрихпунктирная | _ _ | S/3 | Т |
| Сплошная тонкая |
| S/3 | 2Т |
| Волнистая |
| S/3 | ТМ |
Задание: выполните на формате А4линии чертежа по вариантам. При- мер выполнения работы показан на рисунке 3
Обрати внимание!
Размеры даны для того, чтобы правильно разместить изображения и проставлять их на выполненной работе не следует.
Рис.3 пример выполнения работы
Варианты заданий:
Практическая работа «Линии чертежа» (согласно выбранному вариан- ту)
Ответы на контрольные вопросы.
Какие линии используются для обводки?
В каких пределах должна быть толщина сплошной основной линии?
Какая толщина принята для штриховой, штрихпунктирной, сплошной тонкой и волнистой линий в зависимости от толщины сплошной ос- новной линии?
Назвать применение линий чертежа: сплошной толстой основной, штриховой, штрихпунктирной, сплошной тонкой и волнистой линий;
Отработка навыков нанесения размеров на чертеже Время выполнения: 2 часа
Цель: научиться определять форму и размеры детали с натуры и по чер- тежу, проставлять размеры на чертеже.
У2 научиться применять ГОСТы и стандарты для оформления технической до- кументации;
У3 руководствоваться отраслевыми стандартами в профессиональной деятель- ности.
З2 основы оформления технической документации на электрические устрой- ства;
З3 отраслевые стандарты ГОСТы, Единую систему конструкторской докумен- тации (ЕСКД) и Единую систему технологической документации (ЕСТД).
Оснащение: мерительные инструменты (линейка, штангенциркуль), чер- тежные инструменты и принадлежности, деталь несложной конструкции, чер- теж детали.
Порядок выполнения работыРабота выполняется на бумаге формата А4 с рамкой и основной надписью в масштабе 1:1.
Используя мерительный инструмент определить размеры предложенной модели детали и проставить размеры и шероховатость на чертеже в соответст- вии с требованиями ЕСКД.
Шероховатость поверхностей следующая: наружные цилиндрические поверхности Rа12,5; поверхность отверстия Ra3,2;
горизонтальные - Ra0,8; остальные Ra25.
Рис.4 задание для выполнения
Шероховатость поверхности обозначают на чертеже для всех выполняемых по данному чертежу поверхностей изделия, независимо от методов их образо- вания, кроме поверхностей, шероховатость которых не обусловлена требова- ниями конструкции.
Структура обозначения шероховатости поверхности приведена на 5.
При применении знака без указания параметра и способа обработки его изображают без полки.
Рис 5. Структура обозначения шероховатости поверхности
| Обозначение шерохова- тости поверхности без указания способа обра- ботки | В обозначении шерохова- тости поверхности, спо- соб обработки которой конструктором не уста- навливается, применяют знак |
|
| Обозначение шерохова- тости поверхности при образовании которой обязательно удаление слоя материала | В обозначении шерохова- тости поверхности, ко- торая должна быть об- разованна только удале- нием слоя материала, при- меняют знак |
|
| Обозначение шерохова- тости поверхности при образовании которой осуществляется без уда- ление слоя материала | В обозначении шеро- ховатости поверхности, которая должна быть об- разованна без удаления слоя материала, применя- ют знак с указанием зна- чения параметра шерохо- ватости. Поверхности де- тали, изготовляемой из материала определенного профиля и размера, не подлежащие по данному чертежу дополнительной обработке, должны быть отмечены знаком без ука- зания параметра шерохо- ватости. |
|
Правила нанесения шероховатости поверхностей на чертежах Обозначения шероховатости поверхностей на изображении изделия распо-
лагают на линиях контура, выносных линиях (по возможности ближе к размер-
ной линии) или на полках линий-выносок.
На линии невидимого контура допускается наносить обозначение шерохо- ватости только в том случаях, когда от этой линии нанесен размер.
Обозначения шероховатости поверхности, в которых знак не имеет полки располагают относительно основной надписи чертежа.
| Примеры расположения обозначе- ния шероховатости. Допускается при недостатке места располагать обозначения шероховатости на раз- мерных линиях или на их продол- жениях, а также разрывать вынос- ную линию |
|
| При обозначении изделия с разры- вом обозначение шероховатости на- носят только на одной части изо- бражения, по возможности ближе к месту указания размеров |
|
| При указании одинаковой шерохо- ватости для всех поверхностей изде- лия обозначение шероховатости по- мещают в правом верхнем углу чер- тежа и на изображении не наносят |
|
|
|
|
| Рис. 7. Указание шероховатости одинаковой для части поверхностей изделия | Рис. 8. Указание шероховатости когда большая часть поверхностей не обрабатыва- ется по данному чертежу |
Примечание: Не допускается обозначение шероховатости или знак выносить в правый верхний угол чертежа при наличии в изделии поверхно- стей, шероховатость которых не нормируется.
Обозначение шероховатости поверхностей повторяющихся элементов из- делия (отверстий, пазов, зубьев и т. п.), количество которых указанно на черте-
же, а также обозначение шероховатости одной и той же поверхности наносят один раз, независимо от числа изображений.
Обозначение шероховатости симметрично расположенных элементов сим- метричных изделий наносят один раз.
Обозначение шероховатости рабочих поверхностей зубьев зубчатых колес, эвольвентных шлицев и т. п., если на чертеже не приведен их профиль, условно наносят на линии делительной поверхности, а для глобоидных червяков и со- пряженных для них колес – на линии расчетной окружности
| Если шероховатость одной и той же поверхности различна на отдельных участках, то эти участки разграничи- вают сплошной тонкой линией с на- несением соответствующих размеров и обозначения шероховатости |
|
| Через заштрихованную зону линию границы между участками не прово- дят |
|
Обозначение шероховатости рабочих поверхностей зубьев зубчатых колес, эвольвентных шлицев и т. п., если на чертеже не приведен их профиль, условно наносят на линии делительной поверхности, а для глобоидных червяков и со- пряженных для них колес – на линии расчетной окружности (рис.9).
Рис 9. Примеры обозначения шероховатости рабочих поверхностей зубьев
| Рис 10. Обозначение шероховатости профиля резьбы | Рис 11. Пример обозначения шероховатости наружной резьбы |
Обозначение шероховатости поверхности профиля резьбы наносят по об- щим правилам при изображении профиля (рис.10) или условно на выносной линии для указания размера резьбы (рис.11, 12, 13, 14), на размерной линии или на ее продолжении (рис.25 ).
| Рис 12. Пример обозначения шероховатости наружной резьбы | Рис 13. Пример обозначения шероховатости внутренней резь- бы |
| Рис 14. Пример обозначения шероховатости внутренней конической резьбы |
Рис 15. Пример обозначения шероховатости внутренней резьбы |
Если есть шероховатость поверхностей, образующих контур, должна быть одинаковой, обозначение шероховатости наносят один раз в соответствии с рис.
26. Диаметр вспомогательного знака ○ 4…5мм.
Рис 16. Обозначение одинаковой шероховатости поверхностей образующих замкнутый кон- тур
В обозначении одинаковой шероховатости поверхностей, плавно перехо- дящих одна в другую, знак ○ не приводят (рис. 17).
Рис 17. Пример обозначения шероховатости поверхности плавно переходящей одна в другую.
Обозначение одинаковой шероховатости поверхности сложной конфигу- рации допускается приводить в технических требованиях чертежа со ссыл- кой на буквенное обозначение поверхности, например: «шероховатость по-
верхности ». При этом буквенное обозначение поверхности наносят на полке линии-выноски, проведенной от утолщенной штрих пунктирной ли- нии, которой обводят поверхность на расстоянии 0,8…1 мм от линии контура (рис.18).
Рис 18. Пример обозначения поверхности сложной формы имеющей одинаковую шероховатость
Практическая работа «Определение размеров детали и их простановка на чертеже»
Ответы на контрольные вопросы.
В каких случаях на чертеже наносят знак
Что обозначает изображение
В каком случае обозначение шероховатости наносят в правый угол на чер- теже?
Время выполнения: 2 часа
Цель: научиться выполнять построения сопряжения и лекальных линий на чертеже.
У2 научиться применять ГОСТы и стандарты для оформления технической до- кументации;
У3 руководствоваться отраслевыми стандартами в профессиональной деятель- ности.
З3 отраслевые стандарты ГОСТы, Единую систему конструкторской докумен- тации (ЕСКД) и Единую систему технологической документации (ЕСТД).
Оснащение: чертежные инструменты и принадлежности.
Работа выполняется на бумаге формата А3 (с рамкой и основной надпи- сью) в масштабе 1:1. Работа состоит из двух упражнений (упражнение 1 – по- строение сопряжений, упражнение 2 – построение лекальных кривых)
Порядок выполнения1. Необходимо произвести компоновку вычерчиваемых деталей на формате, используя габариты изображения элементов. Затем последовательно выполнить упражнения.
В технике встречаются детали, поверхности которых образованы перемеще- нием кривых линий: эллипса, эвольвенты окружности, спирали Архимеда и др. Кривые линии нельзя точно вычертить циркулем, поэтому отдельные точ- ки этих кривых соединяют плавными линиями при помощи лекал. Отсюда на- звание - лекальные кривые.
Гиперболой называют плоскую незамкнутую кривую второго порядка, со- стоящую из двух веток, концы которых удаляются в бесконечность, стремясь к своим асимптотам. Гипербола отличается тем, что каждая точка ее обладает особым свойством: разность ее расстояний от двух данных точек-фокусов есть величина постоянная, равная расстоянию между вершинами кривой. (рис 19)
Рис.19 Образование гиперболы
Циклоидой называют кривую линию, представляющую собой траекторию точки А при перекатывании окружности (рис. 20). Для построения циклоиды от исходного положения точки А откладывают отрезок АА], отмечают промежу- точное положение точки А. Так, в пересечении прямой, проходящей через точ- ку 1, с окружностью, описанной из центра О1, получают первую точку циклои- ды. Соединяя плавной прямой построенные точки, получают циклоиду.
Рис 20 Построение циклоиды
Синусоидой называют плоскую кривую, изображающую изменение синуса в зависимости от изменения его угла. Для построения синусоиды (рис. 21) нужно разделить окружность на равные части и на такое же количество равных частей разделить отрезок прямой АВ = 2лR. Из одноименных точек деления провести взаимно перпендикулярные линии, в пересечении которых получают точки, принадлежащие синусоиде.
Эвольвентой называют плоскую кривую, являющуюся траекторией любой точки прямой линии, перекатываемой по окружности без скольжения. Построе- ние эвольвенты выполняют в следующем порядке (рис. 22): окружность делят на равные части; проводят касательные к окружности, направленные в одну сторону и проходящие через каждую точку деления; на касательной, проведен-
ной через последнюю точку деления окружности, откладывают отрезок, равный длине окружности 2πR, который делят на столько же равных частей. На первой касательной откладывают одно деление 2πR/n, на второй – два и т. д.
Рис. 21 Построение синусоиды
Рис. 22
Профиль рабочих поверхностей зубьев большинства зубчатых колес име- ет эвольвентное очертание (рис. 23).
Рис.23
Полученные точки соединяют плавной кривой и получают эвольвенту ок- ружности.
Спираль Архимеда. На рис. 24 изображена спираль Архимеда. Это плоская кривая, которую описывает точка, равномерно движущаяся от центра О по равномерно вращающемуся радиусу.
Рис. 24. Спираль Архимеда
По спирали Архимеда нарезают канавку, в которую входят выступы ку- лачков самоцентрирующего трехкулачкового патрона токарного станка (рис. 25). При вращении конической шестерни, на обратной стороне которой наре- зана спиральная канавка, кулачки перемещаются.
При построении лекальных кривых на чертеже можно воспользоваться справочником, чтобы вспомнить, как это делается.
Рис. 25. Спираль Архимеда на тыльной стороне зубчатого колеса токарного патрона
Построение эллипса. Размеры эллипса определяются величинами его большой АВ и малой CD осей (рис. 26). Описывают две концентрические ок- ружности. Диаметр большей равен длине эллипса (большой оси АВ), диаметр меньшей - ширине эллипса (малой оси CD). Делят большую окружность на равные части, например на 12. Точки деления соединяют прямыми, проходя- щими через центр окружностей. Из точек пересечения прямых с окружностя- ми проводят линии, параллельные осям эллипса. При взаимном пересечении этих линий получают точки, принадлежащие эллипсу, которые соединяют от руки плавной кривой и обводят по лекалу.
Рис. 26 Построение эллипса
Задание: Постройте чертежи лекальных кривых (построение оставлять в тонких линиях), используя параметры задания 1 и 2 (смотреть таблицу 2)
Таблица 2
| В | Задание 1 | Задание 2 |
| 1. |
Эллипс АВ=100, СД= 60 |
Циклоида D= 60 |
| 2. |
Эллипс АВ=90, СД= 40 |
Синусоида D=50 |
| 3 |
Эллипс АВ=110, СД= 50 |
Спираль Архимеда D= 90 |
|
4 |
Эллипс АВ=95, СД= 45 |
Эвольвента D=20 |
|
5 |
Эллипс АВ=105, СД=50 |
Циклоида D=50 |
|
6 |
Эллипс АВ=110, СД=55 |
Парабола АВ=70, СВ=40 |
|
7 |
Эллипс АВ=80, СД= 40 |
Синусоида D=50 |
| 8 |
Эллипс АВ=80, СД= 40 |
Циклоида D=70 |
| 9 | Эллипс АВ=120, СД= 50 |
Синусоида D=60 |
|
10 |
Эллипс АВ=115, СД=60 |
Спираль Архимеда D=100 |
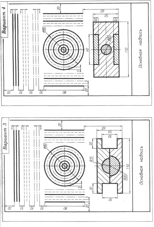
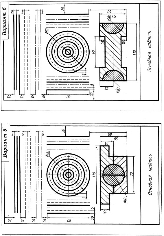
Практическая работа «Построение лекальных кривых»
Защита принципа построения лекальной кривой
с нанесением размеров и надписей.
Время выполнения: 2 часа
Цель: научиться выполнять построения контуров плоских деталей с при- менением геометрических построений (деление окружностей на равные части с помощью циркуля и треугольника, выполнения сопряжения линий) с нанесени- ем размеров и надписей на чертеже (по необходимости),
У2 научиться применять ГОСТы и стандарты для оформления технической документации;
З3 отраслевые стандарты ГОСТы, Единую систему конструкторской доку- ментации (ЕСКД) и Единую систему технологической документации (ЕСТД).
Оснащение: чертежные инструменты и принадлежности
Задание: выполнить чертеж плоской детали (с использованием геометри- ческих построений и обозначением точек, центров сопряжений)
Работа выполняется на бумаге формата А3 (с рамкой и основной надпи- сью) в масштабе 1:1.
Порядок выполнения:Необходимо произвести компоновку вычерчиваемых деталей на формате, используя габариты изображения деталей
Выполнение чертежа детали:
а) провести осевые и центровые линии вычерчиваемой детали (цен-
тровые линии в окружностях малого диаметра до 12 мм строить сплошной тонкой линией)
б) построить центры сопрягаемых дуг (для сопряжения прямой и дуги необходимо, чтобы центр окружности, которой принадлежит дуга, лежал на перпендикуляре к прямой, восстановленном из точки сопряжения; для сопря- жения двух дуг необходимо, что бы центры окружностей, которым принадле- жат дуги, лежали на прямой, проходящей через точку сопряжения) и точки со- пряжения (вспомогательные линии построения центров и точек сопряжения необходимо сохранить).
в) точки сопряжений обозначить кружочками диаметром 1 мм.
Обвести чертеж линиями, согласно ГОСТ.
Нанести размеры.
Заполнить основную надпись.
Провести самоконтроль чертежа.
Графическая работа «Контуры деталей» (согласно выбранному ва- рианту).
Ответы на контрольные вопросы.
Что называется сопряжением?
Какие виды сопряжений вы знаете?
Время выполнения: 1 час
Цель: научиться читать и выполнять деталирование сборочного чертежа, пользоваться ГОСТами, справочной и технической литературой.
У2 научиться применять ГОСТы и стандарты для оформления технической д кументации;
У3 руководствоваться отраслевыми стандартами в профессиональной деятел ности.
З3 отраслевые стандарты ГОСТы, Единую систему конструкторской доку- ментации (ЕСКД) и Единую систему технологической документации (ЕСТД).
Оснащение: чертежные инструменты и принадлежности, чертеж сбороч- ной единицы «Съемник», макет сборочной единицы «Съемник»
Задание: Письменно в тетради ответить на вопросы к сборочным черте-
жам
Как называется изделие?
Каково назначение сборочной единицы?
В каком масштабе выполнен чертеж «Съемника»?
Какие виды представлены на чертеже и каково их назначе- ние?
Какие габаритные размеры имеет сборочная единица?
Сколько деталей входит в состав сборочной единицы?
По чертежу установите способы соединений деталей между собой и их взаимодействие?
Выясните, какую геометрическую форму имеет каждая де- таль, входящая в состав единицы, и каковы ее размеры.
Какие виды соединений имеет данная сборочная единица (перечис- лить)?
В какой последовательности производят сборку съемника?
Съемником называется приспособление, используемое для снятия втулок, шкивов, зубчатых колес, дисков с концов валов. Чертеж съемника выполнен в масштабе 1:2.
Рис 27. Задание для упражнений «Съемник»
Алгоритм плана чтения сборочного чертежа (развернутый)Как называется изделие или узел?
Определи масштаб изображения на чертеже.
Укажи габаритные размеры изделия.
Установи, какие изображения (виды, разрезы, сечения)даны на чертеже.
Изучи условную спецификацию и установи число наименований ,название и количество деталей (оригинальных и нормальных), входящих в сборочную единицу.
по номерам позиций найди каждую деталь на чертеже;
определи форму каждой детали.
Выясни виды соединений деталей. Укажи подвижные и неподвижные детали и определи виды их соединений (резьбовые, шпоночные, клиновые и т.д.) .
Определи характер движения деталей, крайнее промежуточное положение.
Разберись в общем устройстве и назначении изделия .
Определить, какие размеры являются монтажными, установочными, присое- динительными.
1. Выполненное задание практической работы
Время выполнения: 1 час
Цель: научиться заполнять и читать спецификации при выполнении и чте- нии сборочного чертежа
У2 научиться применять ГОСТы и стандарты для оформления технической документации;
У3 руководствоваться отраслевыми стандартами в профессиональной деятел ности.
З3 отраслевые стандарты ГОСТы, Единую систему конструкторской доку- ментации (ЕСКД) и Единую систему технологической документации (ЕСТД).
Оборудование: чертежные инструменты и приспособления, чертеж сбороч- ной единицы, сборочная единица (по необходимости)
Задание: рассмотреть учебный материал «Правила выполнения и заполне- ния спецификации», начертить спецификацию и заполнить ее для сборочной еди- ницы (Практическая работа 6, по выбору, или предоставленную преподавателем)
Графический конструкторский документ, определяющий состав сбороч- ной единицы, комплекса или комплекта, называется спецификацией. Специфи- кация составляется в табличной форме на отдельных листах формата А4 (297х210) на каждую сборочную единицу (рис.28). Основная надпись выполня- ется размером 40х185 в соответствии с ГОСТ 2.104-68.
Форма и порядок выполнения спецификации определяется ГОСТ 2.108-68. Заполняют спецификацию сверху вниз. Разделы спецификации располагаются в такой последовательности: документация, комплексы, сборочные единицы, детали, стандартные изделия, прочие изделия, материалы, комплекты.
Наличие тех или иных разделов определяется составом специфицируемого изделия. Наименование каждого раздела указывают в виде заголовка в графе "Наименование" и подчеркивают сплошной тонкой линией. После каждого раздела оставляют несколько свободных строчек для дополнительных записей.
Графа спецификации заполняется следующим образом:
В графе "Формат" указывает форматы документов, обозначения ко- торых записаны в графе "Обозначение". В разделах "Стандартные изделия", "Прочие изделия" и "Материалы" эта графа не заполняется. Для деталей, на ко- торые не выпущены чертежи, в этой графе пишут "БЧ" (без чертежа).
В графе "Зона" указывают обозначение зоны в соответствии с ГОСТ 2.104-68. На учебных чертежах эта графа не заполняется.
Рис. 28
В графе "Поз." указывают порядковый номер составных частей, входящих в специфицируемое изделие. В разделах "Документация" и "Ком- плекты" эта графа не заполняется.
В графе "Обозначение" записывается обозначение документа на изделие (сборочную единицу, деталь) в соответствии с ГОСТ 2.201-80. В раз- делах "Стандартные изделия", "Прочие изделия" и "Материалы" эта графа не заполняется.
В графе "Наименование" указывают:
oв разделе "Документация" только название документа;
oв разделах "Комплекты", "Сборочные изделия", "Детали", "Комплексы" – наименование изделий основной надписью на конструкторских документах этих деталей, например "Колесо зубчатое", "Палец" и т. д.;
oв разделе "Стандартные изделия" – наименование и обозначение изделий в соответствии со стандартами на это изделие, например "Болт М 12x70 ГОСТ 7805-70".
В пределах каждой категории стандартов на стандартные изделия запись
производят по одноименным группам, в пределах каждой группы – в алфавит- ном порядке возрастания обозначений стандарта, в порядке возрастания разме- ров или основных параметров изделия. Например: группу крепежных изделий нужно записывать в такой последовательности: болты, винты, гайки, шайбы, шпильки и т. д.;
в разделе "Материалы" – обозначение материалов, установленных в стан- дартах и технических условия на эти материалы.
В графе "Кол." указывают количество составных частей в одном специфицируемом изделии, а в разделе "Материалы" – общее количество мате- риалов на одно изделие с указанием единицы измерения.
В графе "Примечание" указывают дополнительные сведения для производства, а также для изделий, документов, материалов, внесенных в спе- цификацию.
Каково назначение спецификации? Какие графы она содержит?
На каком формате выполняется спецификация?
Отличается ли основная надпись спецификации и основная надпись чертежа?
В каком случае спецификация совмещается со сборочным черте- жом на одном формате?
Заполненная спецификация на формате А4 (графы заполняются про- стым карандашом, чертежным шрифтом №5)
Ответы на контрольные вопросы
Рис.29. Пример выполнения спецификации для сборочной единицы «Вентиль»
Выполнение чертежа условных графических обозначений устройств в электрических схемах силового оборудования.
Время выполнения: 2 часа
Цель: научиться читать условные обозначения в профессиональных схе- мах и наносить условные обозначения на схемы
-У1 читать и выполнять структурные, принципиальные, функциональные и монтажные схемы электротехнических устройств;
-У2 применять ГОСТы и стандарты для оформления технической документа- ции;
-У3 руководствоваться отраслевыми стандартами в профессиональной дея- тельности;
ДУ4 Использовать средства автоматизированного проектирования при по- строении чертежей
Оборудование: чертежные инструменты и принадлежности, персональ- ный компьютер с выходом в интернет
Задание:ознакомиться с содержанием стандарта http://specautomatik.ru/norm.doc/GOST%2021.614-88.pdf , http://www.docload.ru/Basesdoc/3/3116/index.htm
На листах формата А4 начертить таблицу с условными обозначениями
устройств в электрических схемах силового оборудования (записи выполнять чертежным шрифтом №5, в случае необходимости размерные величины услов- ных знаков проставлять простым карандашом, согласно требований ЕСКД)
Условные графические обозначения устройств в электрических схемах силового оборудования.
|
№ п/п |
Обозначение |
Наименование | Буквенно- цифровое об значение (практическ работа №9 |
| 1 |
| Щиток групповой рабочего освещения |
|
| 2 |
|
|
|
| ….. |
|
|
|
| n |
|
|
|
Содержание отчета:
1. Заполненная таблица условных обозначений на формате А4.
Выполнение чертежа условных буквенно-цифровых обозначений уст- ройств в электрических схемах силового оборудования.
Время выполнения: 2 часа
Цель: научиться использовать техническую литературу и электронные ре- сурсы при подборе условных буквенно-цифровых обозначений устройств в электрических схемах силового оборудования.
У1 читать и выполнять структурные, принципиальные, функциональные и монтажные схемы электротехнических устройств;
-У2 применять ГОСТы и стандарты для оформления технической документа- ции;
-У3 руководствоваться отраслевыми стандартами в профессиональной дея- тельности;
ДУ4 Использовать средства автоматизированного проектирования при по- строении чертежей
Оснащение: чертежные инструменты и принадлежности, техническая ли-
тература, источники электронного ресурса.
Задание: На листах формата А4 (Практическая работа №8) заполнить графу с условными буквенно-цифровыми обозначениями устройств в электрических схемах силового оборудования (записи выполнять чертежным шрифтом №7). Для поиска обозначений необходимо использовать техническую литературу или интернет-ресурсы. http://specautomatik.ru/norm.doc/GOST%2021.614-88.pdf
, http://www.docload.ru/Basesdoc/3/3116/index.htm
|
№ п/п |
Обозначение |
Наименование | Буквенно цифровое об значение (практическ работа № |
| 1 |
| Щиток групповой рабочего освещения |
|
| 2 |
|
|
|
| ….. |
|
|
|
| n |
|
|
|
1. Заполненная таблица условных обозначений на формате А4.
Практическаяработа№10
Выполнение чертежа принципиальной электрической схемы силового
оборудования.
Цель: научиться читать и выполнять схемы по специальности.
Оборудование: чертежные инструменты и принадлежности.
Задание: выполнить чертеж схемы электрической принципиальной (ЭЗ) в соответствии с ГОСТ2.701, обозначениями ГОСТ2.721 – ГОСТ2.768 и услов- ными графическими обозначениями (УГО), применяемыми для схем автомати- ки и телемеханики, на бумаге формата А4 или А3.
Порядок выполнения
Предварительно продумав компоновку, исходя из размера самой схемы и перечня элементов, которые располагаются в таблице. При рациональ- ной компоновке графическая часть должна занимать 75% поля чертежа.
Выполнять по размерам УГО, показанные в задании, а саму схему выполнять без соблюдения масштаба.
Изобразить на схеме все электрические элементы и устройства, электрические связи между ними, а также электрические элементы (соедините- ли, зажимы, разъемы и т.д.), которыми заканчиваются входные и выходные це- пи. Схемы выполняют для изделий, находящихся в отключенном состоянии.
Разместить УГО (размещение УГО должно обеспечивать наиболее простой рисунок схемы с минимальным количеством изломов и пересечений линий электрической связи). Линии связи (толщиной от 1 до 2 мм) между эле- ментами выполнять вертикальными и горизонтальными отрезками минималь- ной длины, с изгибом под прямым углом (расстояние между соседними парал- лельными линиями связи должно быть не менее 3 мм).
Проставить к каждому элементу схемы буквенно-цифровое пози- ционное обозначение справа от него или над ним. Типы условных буквенно- цифровых обозначений и правила их построения устанавливает ГОСТ2.710. Элементам, имеющим одинаковые буквенные коды, присваиваются порядко- вые номера в соответствии с последовательностью их расположения на схеме сверху вниз в направлении слева направо (рис 30)
Рис.30 пример обозначения элементов, входящий в состав схемы
Начертить таблицу перечня элементов по размерам, указанным на рис. 31
Рис. 31
Записать в таблицу элементы группами в порядке расположения их в приложении к ГОСТ 2.702, то есть вначале записывают резисторы, потом конденсаторы, катушки индуктивности, амперметры и т.д. В пределах каждой группы элементы располагают по возрастанию позиционных номеров. Эле- менты одного типа с одинаковыми электрическими параметрами, имеющие по схеме последовательные порядковые номера, допускается записывать в графе
«Поз. обозначение» в одну строку, по типу С1…С4, а в графе «Кол.» - общее количество таких элементов.
Задание по вариантам даны на рис. 32 Вариант 1
Вариант 2
Рис.32
Чертеж схемы с перечнем элементов (согласно варианту).
Ответы на контрольные вопросы.
Какой документ называются схемой?
Какие виды и типы схем вы знаете?
Каковы особенности выполнения электрических схем?
Выполнение чертежа условных графических обозначений элементов и компонентов электронных схем
Время выполнения: 2 часа
Цель: изучение свойств графического редактора при выполнении электронных принципиальных схем.
У1 читать и выполнять структурные, принципиальные, функциональные и монтажные схемы электротехнических устройств;
-У2 применять ГОСТы и стандарты для оформления технической документа- ции;
-У3 руководствоваться отраслевыми стандартами в профессиональной дея- тельности;
ДУ4 Использовать средства автоматизированного проектирования при по- строении чертежей
Оснащение: чертежные инструменты и принадлежности
Задание: заполнить таблицу «Условные графические обозначения эле- ментов электронных схем» используя технический текст практической рабо- ты.
Графу «Графическое обозначение на схеме» выполнять в соответствии с требованиями ЕСКД;
Графы «Название элемента» и «Буквенно-цифроваое обозначение» за- полняется чертежным шрифтом, в соответствии с требованиями ГОСТ шрифтом №5 и 7 (соответственно)
Содержание:
Резисторы
Конденсаторы
Катушки индуктивности
Нелинейные резистивные материалы
Варисторы 6. Термисторы
Фоторезисторы
Классификация диодов
Выпрямительные диоды
Варикапы
Светодиоды
Элементной базой электронных устройств являются полупроводниковые приборы, резисторы, конденсаторы и другие элементы.
Основным показателем совершенства электронной аппаратуры является плотность упаковки, т.е. количество элементов схемы в 1 см3 действующего устройства.
Технология изготовления интегральных схем обеспечивает плотность упа- ковки в несколько тысяч элементов в 1 см3.
РезисторыРезисторы являются наиболее распространенными элементами и имеют следующее условное графическое обозначение (УГО):
Рис.33
Резисторы изготавливаются из проводящего материала: графита, тонкой металлической пленки, провода с невысокой проводимостью.
Резистор характеризуется величиной сопротивления: R = U / I, а также мощностью, которую резистор рассеивает в пространство, допуском, темпера- турным коэффициентом, уровнем шума. Промышленность выпускает резисто- ры с сопротивление от 0,01 Ом до 1012 Ом и мощностью от 1/8 до 250 Вт с до- пуском от 0,005% до 20%. Резисторы используются в качестве нагрузочных и токоограничительных сопротивлений, делителей напряжения, добавочных со- противлений, шунтов.
Наверх
Конденсатор – устройство с двумя выводами и обладающее свойством: Q = C · U,
где
С – емкость в фарадах;
U – напряжение в вольтах;
Q – заряд в кулонах. УГО конденсатора следующее:
Рис.34
Промышленность выпускает керамические, электролитические и слюдя- ные конденсаторы с емкостью от 0,5 пФ до 1000 мкФ и максимальным напря- жением от 3В до 10 кВ.
Конденсаторы используются в колебательных контурах, фильтрах, для разделения цепей постоянного и переменного тока, в качестве блокировочных элементов. В цепях переменного тока конденсатор ведет себя как резистор, со-
противление которого уменьшается с ростом частоты. Наверх
Катушки индуктивностиКатушка индуктивности – устройство, обладающее свойством: U = L · dI / dt,
где
L – индуктивность в генри (или мГн, или мкГн);
U – напряжение в вольтах;
dI/dt – скорость изменение тока. УГО катушки индуктивности следующее:
Рис. 35
Катушка индуктивности – свернутый в спираль изолированный проводник, обладающий значительной индуктивностью при относительно малой емкости и малом активном сопротивлении. Материалом сердечника служит обычно желе- зо или феррит в виде бруска, тора.
В цепях переменного тока катушка ведет себя как резистор, сопротивление которого растет с увеличением частоты.
Трансформатор – это устройство, состоящие из двух индуктивно связан- ных катушек индуктивности, называемой первичной и вторичной обмоткой.
УГО трансформатора с магнитопроводом:
Рис. 36
Коэффициент трансформации: n = w1 / w2
где w1 и w2 – число витков
Трансформаторы служат для преобразования переменных напряжений и токов, а также для изолирования от сети.
Наверх
Нелинейные резистивные элементыУГО нелинейного резистивного элемента показано на рисунке:
Рис 37
Ток I, протекающий через нелинейный элемент, напряжение U на нем. За- висимость U(I) или I(U) называется вольт-амперной характеристикой.
Наверх
ВаристорыРезистивные элементы, сопротивления которых зависит от напряженно- сти электрического поля, называются варисторами. Варисторы изготавливают из прессованных зерен карбида кремния. Электропроводимость материала, в основном, обусловлена пробоем оксидных пленок, покрывающих зерна. Она определяется напряженностью приложенного электрического поля, т.е. зависит от величины приложенного напряжения.
Условное графическое изображения варистора и его вольт-амперная ха- рактеристика показаны на рисунке:
Рис. 38
Варисторы характеризуются номинальным напряжением Uном, номи- нальным значением тока Iном, а также коэффициентом нелинейности β. Этот коэффициент равен отношению статического сопротивления к дифференци- альному в точке характеристики с номинальными значениями напряжения и тока:
,
где U и I – напряжение и ток варистора. Коэффициент нелинейности для различных типов варисторов в пределах 2 – 6
Наверх
Термисторы
Большую группу нелинейных резистивных элементов представляют управляемые нелинейные элементы. К ним относятся терморезисторы (терми- сторы) – нелинейные резистивные элементы, вольт-амперные характеристики которых существенно зависят от температуры. В некоторых типах терморези- сторов температура меняется за счет специального подогревателя. Терморези- сторы выполняют или из металла (медь, платина), сопротивления которого су- щественно изменяется при изменении температуры, или из полупроводников. В полупроводниках терморезисторах зависимость сопротивления от темпера- туры описывается аналитической функцией
.
Здесь R(T0) – значение статического сопротивления при температуре T0 = 293 К, где Т – абсолютная температура, а В – коэффициент. Условное графиче- ское обозначение термистора, его температурная характеристика, вольт- амперная характеристика показана на рисунке:
Рис.39
Различают два типа терморезисторов: термистор, сопротивление которого с ростом температуры падает, и позистор, у которого с сопротивление с повы- шением температуры возрастает. Буквенное обозначение термистора с отрица-
тельным температурным коэффициентом – ТР, а с положительным коэффици-
ентом – ТРП. Температурный коэффициент ТКС = , где R1 - сопротивле- ние при номинальной температуре, ΔR- изменение сопротивления при измене- нии температуры на величину Δt.
Конструктивно термисторы выполняют в виде бусин, шайб, дисков.
Наверх
ФоторезисторыФоторезистор – это полупроводниковый резистор, сопротивление которо- го зависит от светового потока, падающего на полупроводниковый материал или от проникающего электромагнитного излучения. Наибольшее распростра- нение получили фоторезисторы с положительным фотоэффектом (например, СФ2-8,СФ3-8). УГО такого элемента показано на рисунке:
Рис. 40
В фоторезисторах сопротивление изменяется в результате облучения пла- стины из полупроводникового материала световым потоком в видимом, ульт- рафиолетовом или инфракрасном диапазоне. В качестве материала использует- ся сульфиды таллия, теллура, кадмия, свинца, висмута.
Вольт-амперные характеристики фоторезисторов представляют собой ли- нейные функции, угол наклона которых зависит от величины светового потока. В координатах I – U (ток по вертикали) угол, составляемый прямой с горизон- тальной осью (ось напряжения), тем больше, чем больше световой поток. Тем- новое сопротивление резисторных оптронов составляет 107 – 109 Ом. В осве- щенном состоянии оно снижается до нескольких сотен Ом. Быстродействие их невелико и ограничивается значениями в несколько килогерц.
Наверх
Классификация диодовПолупроводниковым диодом называют нелинейный электронный прибор с двумя электродами. В зависимости от внутренней структуры, типа, количест- ва и уровня легирования внутренних элементов диода и вольт-амперной харак- теристики свойства полупроводниковых диодов бывают различными.
Условные графические обозначения некоторых типов диодов согласно отечественным стандартам и их графические изображения показаны в таблице:
Наверх
Предназначены для преобразования переменного тока в однополярный пульсирующий или постоянный ток. К таким диодам не предъявляют высоких требований к быстродействию, стабильности параметров, емкости p-n- переходов. Из-за большой площади p-n- перехода барьерная емкость диода может достигать десятков пикофарад.
Рис. 41
На рисунке а показан p-n-переход, образующий диод, на рисунке б пока- зано включение диода в прямом направлении, при котором через диод протека-
ет ток Iпр. На рисунке в показано включение диода в обратном направлении при которм через диод протекает ток Iобр.
Рис.42
На рисунке а показано включение диода VD в цепь, питаемую синусои- дальным источником ЭДС e, временная характеристика которого показана на рисунке б. На рисунке в показан график тока, протекающего через диод.
Основными параметрами выпрямительного диода являются:
Uобр.max – максимально допустимое напряжение, приложенное в обратном направлении, которое не нарушает работоспособности диода;
Iвп.ср – среднее за период значение выпрямленного тока;
Iпр.и – амплитудное значение импульсного тока при заданной дли- тельности скважности импульса;
Iобр.ср – среднее за период значение обратного тока;
Uпр.ср – среднее за период значение прямого напряжения на диоде; Pср – средняя за период мощность, рассеиваемая диодом;
rдиф – дифференциальное сопротивление диода.
Качественно вольт-амперные характеристики универсального кремниево- го и германиевого диода представлены на рисунке а, а зависимости вольт- амперных характеристик универсального кремниевого диода для трех значений температуры показаны на рисунке б.
Рис.43
Для безопасной работы германиевого диода его температура не должна превышать 85°С. Кремниевые диоды могут работать при температуре до 150°С.
Наверх
ВарикапыНелинейные конденсаторы, основанные на использование свойств элек- тронно-дырочного p-n-перехода, относятся к варикапам. Варикап используется при приложении p-n-переходу обратного напряжения. Ширина p-n-перехода, а значит и его емкость, зависит от величины приложенного к p-n-переходу на- пряжения.
График зависимости С(u) показан на рисунке
Рис.44
Максимальное значение емкости варикап имеет при нулевом напряжении. При увеличении обратного смещения емкость варикапа уменьшается. Основ- ным параметрами варикапа являются:
С – емкость при обратном напряжение 2 – 5 В;
КC = Cmax/Cmin - коэффициент перекрытия по емкости.
Обычно C = 10 - 500 пФ, КC = 5 - 20. Варикапы применяются в системах дистанционного управления, для автоматической подстройки частоты, в пара- метрических усилителях с малым уровнем собственных шумов.
Наверх
СветодиодыСветодиодом, или излучающим диодом, называется полупроводниковый диод, излучающий кванты света при протекании через него прямого тока.
По характеристике излучения светодиоды разделяются на две группы:
светодиоды излучением в видимой части спектра;
светодиоды с излучением в инфракрасной части спектра Схематическое изображение структуры светодиода и его УГО представ-
лено на рисунке:
Рис.45
Областями применения светодиодов ИК–излучения являются оптоэлек- тронные устройства коммутации, оптические линии связи, система дистанци- онного управления. Наиболее распространенный в настоящее время инфра- красный источник – это светодиод на основе GaAs(λ = 0,9 мкм). Возможность создания экономичных и долговременных светодиодов, согласованных по спектру с естественным освещением и чувствительностью человеческого глаза, открывает новые перспективы для их нетрадиционного использования. Среди них использование светодиодов в транспортных многосекционных светофорах, индивидуальных микромощных лампочках освещения (при мощности 3 Вт световой поток составляет 85 лм), в осветительных приборах автомобилей.
Наверх
| № п/п | Графическое обозна- чение на схеме | Название элемента | Буквенно-цифровое обозначение |
| 1 |
|
|
|
| 2 |
|
|
|
Содержание отчета
таблица, заполненная в соответствии с требованиями
Ответы на контрольные вопросы.
Какой документ называются схемой?
Какие виды и типы схем вы знаете?
Каковы особенности выполнения электрических схем?
Выполнение чертежа условных графических обозначений логических элементов и устройств вычислительной техники
Время выполнения 2 часа
Цель: изучение правил выполнения условных графических обозначений логических элементов и устройств вычислительной техники.
У1 читать и выполнять структурные, принципиальные, функциональные и монтажные схемы электротехнических устройств;
-У2 применять ГОСТы и стандарты для оформления технической документа- ции;
-У3 руководствоваться отраслевыми стандартами в профессиональной дея- тельности;
ДУ4 Использовать средства автоматизированного проектирования при по- строении чертежей
Оснащение: чертежные инструменты и принадлежности, технические справочники или интернет ресурсы
Задание:изучите текст Единой системы Конструкторской Документации
«Обозначения условные графические в схемах элементы цифровой техники ГОСТ 2.743-91 ГОССТАНДАРТ РОССИИ»
(http://www.znaytovar.ru/gost/2/GOST_274391_ESKD_Oboznacheniya.html)
Заполните таблицу условных графических обозначений
| № п\п | Условное графическое обозначение | Описание элемента |
| 1 |
|
|
| 2 |
|
|
| …. |
|
|
| n |
|
|
Какие разделы включает в себя стандарт «Обозначения условные гра- фические в схемах элементы цифровой техники ГОСТ 2.743-91 ГОС- СТАНДАРТ РОССИИ»
Какие общие требования предъявляют к двоичным логическим элемен- там?
Содержание отчета
Таблица «Условные графические обозначения логических элементов и устройств вычислительной техники» выполненная от руки или при по- мощи компьютерной программы.
Ответы на контрольные вопросы.
Выполнение чертежа устройств вычислительной техники.
Время выполнения 2 часа
Цель: научиться выполнять чертежи устройств вычислительной схемы (с при- менением блоков И, ИЛИ) применяемые на железнодорожном транспорте.
У1 читать и выполнять структурные, принципиальные, функциональные и монтажные схемы электротехнических устройств;
-У2 применять ГОСТы и стандарты для оформления технической документа- ции;
-У3 руководствоваться отраслевыми стандартами в профессиональной дея- тельности;
На рисунке 46 представлена схема включения ЦАП – микросхема К594ПА1. Выполните чертеж схемы с применением правил ЕСКД.
ответьте на вопросы к схеме (рис 47)
Рис.46
Рис. 47
Объясните назначение входов и выходов?
Что называется логическим элементом и логической операцией?
Назовите элементарные логические операции, представляющие собой систему минимального базиса.
Дайте названия логическим элементам, реализующим соответствующие логические операции.
С помощью каких электронных приборов конструируются логические элементы?
Содержание отчета
чертеж выполненный на формате А4.
ответы на вопросы к чертежу, записанные в тетради.
Выполнение чертежа принципиальной электронной и функциональной логической схемы.
Время выполнения 2 часа
Цель: научиться выполнять схемы различного назначения, в соответствии с требованиями ЕСКД.
У1 читать и выполнять структурные, принципиальные, функциональные и монтажные схемы электротехнических устройств;
-У2 применять ГОСТы и стандарты для оформления технической документа- ции;
-У3 руководствоваться отраслевыми стандартами в профессиональной дея- тельности;
ДУ4 Использовать средства автоматизированного проектирования при по- строении чертежей
Задание: 1. На формате А3 выполнить чертеж схемы (рис 47, Практическая работа №13) соблюдая требования ЕСКД.
2.Используя программное обеспечение, выполнить схему включения ЦАП (рис 46)
Методические указания
Используя требования Единой системы конструкторской документации выполнить чертеж принципиальной электрической схемы.
Используя чертеж принципиальной схемы выполнить функциональную
логическую схему этого приспособления.
Форма отчета
Схема, выполненная на формате А3
Оформление текстового документа для схем
Время выполнения: 2 часа
Цель: изучение правил оформления текстовых документов, таблиц, иллю- страций, схем и составление текстового документа (спецификации) к изделию. У1 читать и выполнять структурные, принципиальные, функциональные и монтажные схемы электротехнических устройств;
-У2 применять ГОСТы и стандарты для оформления технической документа- ции;
-У3 руководствоваться отраслевыми стандартами в профессиональной деятель- ности.
Оснащение: чертеж схемы, чертежные инструменты и приспособления;
Задание:Изучить текстовой материал, содержащий текст ЕСКД ГОСТ2.105-95
«Основные требования к оформлению текстового документа для схем»
Заполните спецификацию на формате А4 к схеме практической работы 14 (рис47)
Электрическому элементу и устройству, изображенному на схеме, должно быть присвоено буквенно-цифровое позиционное обозначение по ГОСТ 2.710- 81, которое записывается без разделительных знаков и пробелов. Каждое пози- ционное обозначение состоит из буквенного кода элемента (например, С, R) и порядкового номера элемента, начиная с единицы (арабские цифры) и в преде- лах группы элементов с одним буквенным кодом, например, С1, С2, ..., С15 и.т.д., R1,R2, ...,R10 ит.д.
Позиционные обозначения выполняют шрифтом №3,5 или №5 (высота букв и цифр в одном обозначении должна быть одинаковой) и наносят на схеме справа от условного графического изображения или над ним. Буквенно- цифровое обозначение записывается в одну строку без пробелов. Для установ- ления единого порядка обозначений в соответствии с требованиями междуна- родных стандартов в позиционном обозначении элемента применяются про- писные буквы только латинского алфавита, в соответствии с ГОСТ 2.710-81.
Порядковые номера присваиваются согласно последовательности распо- ложения элементов на схеме в целом — сверху вниз в направлении слева на- право.
Каждая схема должна быть снабжена перечнем элементов. Его помещают на первом листе схемы или выполняют в виде самостоятельного документа (рис. 48) в форме таблицы, заполненной сверху вниз. Если таблицу помещают на первом листе схемы, то ее располагают, как правило, над основной надпи- сью на расстоянии не менее 12 мм. Продолжение перечня помещают слева от основной надписи, в этом случае заголовок таблицы повторяют.
В графах перечня указывают следующие данные (см. рис. 48):
в графе «Поз. обозначение» — позиционное обозначение элемента. Таб- лицу заполняют по группам в алфавитном порядке буквенных позиционных обозначений (латинский алфавит). В пределах каждой группы элементы рас- полагают по возрастанию порядковых номеров;
элементы одного типа с одинаковыми электрическими параметрами, имеющие на схеме последовательные порядковые номера, допускается записы- вать в одну строку. При этом в графу «Поз. обозначение» вписывают только обозначения с наименьшим и наибольшим порядковыми номерами, например С2 ... С5, а в графе «Кол.» — общее количество этих элементов;
в графе «Наименование» — наименование элемента схемы;
при записи элементов, имеющих одинаковые буквенные коды, для уп- рощения заполнения перечня элементов допускается не повторять наименова- ния элементов (например, резистор, конденсатор и т.д.), а проставлять в графе
«Наименование» знак « — " — » или записывать эти наименования в виде заго- ловка;
в графе «Кол.» — количество одинаковых элементов;
в графе «Примечание» — при необходимости технические данные эле- мента, не содержащиеся в его наименовании.
Перечень элементов в виде самостоятельного документа выпускают па листах формата А4, основную надпись для текстовых документов выполняют по ГОСТ 2.104-68 (форма 2 — для первого листа и 2а — для последующих). В графе 1 основной надписи (см. рис. 2) указывают наименование изделия, а под ним, шрифтом на один номер меньше, записывают «Перечень элементов». Код перечня элементов должен состоять из буквы «П» и кода схемы, к которой вы- пускают перечень, например, код перечня элементов к электрической принци- пиальной схеме — ПЭ3.
1. Спецификация, выполненная на формате А4
Рис. 48
Выполнение чертежа условных графических обозначений приборов и устройств СЦБ в ЖАТ.
Время выполнения 2 часа
Цель: научиться читать и выполнять условные графические обозначения приборов СЦБ в ЖАТ, и наносить условные обозначения на схемы
У1 читать и выполнять структурные, принципиальные, функциональные и монтажные схемы электротехнических устройств;
-У2 применять ГОСТы и стандарты для оформления технической документа- ции;
-У3 руководствоваться отраслевыми стандартами в профессиональной деятель- ности;
Оснащение: чертежные инструменты и принадлежности, персональный компьютер с выходом интернет
Задание:Изучить текс стандарта http://shef-am.narod.ru/gost/eskd/2.749-84.pdf
Выбрать словные графические обозначения приборов и устройств СЦБ
На листах формата А4 начертить таблицу с условными обозначениями приборов СЦБ (записи выполнять чертежным шрифтом №5, размерные величины условных знаков проставлять простым карандашом, согласно требований ЕСКД)
Условные обозначения устройств и приборов СЦБ
| № | Название | Условное графическое обозначение |
| Устройства СЦБ | ||
| 1 |
|
|
| … |
|
|
| n |
|
|
| Приборы СЦБ | ||
| 1 |
|
|
| … |
|
|
| n |
|
|
Перечислите правила выполнения схем,
В каких случаях пользуются схемами?
Нужно ли соблюдать масштаб при вычерчивании условных обозначе- ний на схемах?
Таблица с условными обозначениями приборов и устройств СЦБ в ЖАТ.
Ответить на контрольные вопросы
Выполнение чертежа условных графических обозначений приборов и устройств СЦБ в ЖАТ
Время выполнения 2 часа
Цель: научиться читать и выполнять условные графические обозначения приборов СЦБ в ЖАТ, и наносить условные обозначения на схемы
У1 читать и выполнять структурные, принципиальные, функциональные и монтажные схемы электротехнических устройств;
-У2 применять ГОСТы и стандарты для оформления технической документа- ции;
-У3 руководствоваться отраслевыми стандартами в профессиональной деятель- ности;
Оснащение: чертежные инструменты и принадлежности, персональный компьютер с выходом интернет
Задание:Изучить текс стандарта http://shef-am.narod.ru/gost/eskd/2.749-84.pdf
Выбрать словные графические обозначения приборов и устройств СЦБ
Используя программу автоматизированного проектирования
«AutoCAD» выполнить условные графические обозначения приборов и устройств СЦБ
Условные обозначения устройств и приборов СЦБ
| № | Название | Условное графическое обозначение |
| Устройства СЦБ | ||
| 1 |
|
|
| … |
|
|
| n |
|
|
| Приборы СЦБ | ||
| 1 |
|
|
| … |
|
|
| n |
|
|
Перечислите правила выполнения схем,
В каких случаях пользуются схемами?
Нужно ли соблюдать масштаб при вычерчивании условных обозначе- ний на схемах?
Таблица с условными обозначениями приборов и устройств СЦБ в ЖАТ.
Ответить на контрольные вопросы
Чтение чертежей принципиальных релейно-контактных электриче- ских схем
Время выполнения:2 часа
Цель: научиться по схеме определять состав изделия и определять прин- цип его работы
-У1 читать и выполнять структурные, принципиальные, функциональные и монтажные схемы электротехнических устройств;
-У2 применять ГОСТы и стандарты для оформления технической документа- ции;
-У3 руководствоваться отраслевыми стандартами в профессиональной деятель- ности;
ДУ4 Использовать средства автоматизированного проектирования при по- строении чертежей
Задание: изучить принцип работы схемы управления асинхронным двига- телем и ответить на вопросы по схеме
Изучите схему.
Определите элементы входящие в схему.
Заполните таблицу.
| №п/п | Условно-графическое обозначение | Название элемен- та | Назначение элемен- та в схеме |
|
|
|
|
|
Подумайте, как можно усовершенствовать работу изделия, изменить схему. Выполните чертеж усовершенствованной схемы.
Релейно-контакторная схема управления асинхронным двигателем
Рис.49
Контрольные вопросыПеречислите правила выполнения схем,
В каких случаях пользуются схемами?
Нужно ли соблюдать масштаб при вычерчивании условных обозначе- ний на схемах?
Выполнить задание практической работы
Ответить на контрольные вопросы
Выполнение чертежа принципиальных релейно-контактных схем устройств СЦБ
Время выполнения 2 часа
Цель: научиться выполнять чертежи принципиальных релейно- контактных схем устройств СЦБ применяя все правила построения чертежей
-У1 читать и выполнять структурные, принципиальные, функциональные и монтажные схемы электротехнических устройств;
-У2 применять ГОСТы и стандарты для оформления технической документа- ции;
-У3 руководствоваться отраслевыми стандартами в профессиональной деятель- ности;
Оснащение: чертежные инструменты и принадлежности.
Задание: На листах формата А3 начертить принципиальную релейно- контактную схему устройств СЦБ
| Вариант 1 Схема макси- мальной на- правленной защиты (со- вмещенная схема) |
|
| Вариант2 Схема макси- мальной на- правленной защиты (раз- вернутая схе- ма) |
|
| Вариант 3 |
|
| Вариант 4 |
|
Какие надписи наносятся на принципиальных схемах?
Для какой цели предназначены принципиальные схемы?
Как нумеруются элементы и линии связи на принципиальных схемах?
Выполнить задание практической работы
Ответить на контрольные вопросы
Выполнение чертежа схематического плана станции.
Цель: научиться выполнять чертеж плана станции в соответствии с требова- ниями ГОСТ
-У1 читать и выполнять структурные, принципиальные, функциональные и монтажные схемы электротехнических устройств;
-У2 применять ГОСТы и стандарты для оформления технической документа- ции;
-У3 руководствоваться отраслевыми стандартами в профессиональной деятель- ности;
ДУ4 Использовать средства автоматизированного проектирования при по- строении чертежей
Оборудование: Чертежные инструменты и приспособления
Задание: выполнить чертеж однониточного плана станции в соответствии с требованиями государственного стандарта и требований ПТЭ
Построение однониточного плана станции
При проектировании электрической централизации железнодорожной станции первым этапом проектирования является разработка схематического (однониточного) плана станции. На этом плане осуществляется нумерация приемоотправочных путей, стрелок; указывается направление движения по приемоотправочным путям; производится разделение стрелочной горловины станции на изолированные участки (рельсовые цепи); указывается место уста- новки входных, выходных и маневровых светофоров; указываются их литеры.
В данном разделе будет рассмотрен процесс построения однониточного плана нечетной горловины станции.
Исходным документом для проектирования является путевое развитие станции (рис. 50).
Рис. 50. Путевое развитие нечетной горловины станции
Через центр станции проводится пунктирная линия – ось станции. Средняя часть станции, на которой будут останавливаться поезда, называется приемоот- правочными путями (на рисунке это правая часть, поскольку в нашем примере мы рассматриваем только одну горловину станции). Приемоотправочные пути с обеих сторон граничат со стрелочной горловиной, в которой размещены стрелки для перемещения поездов с одного пути на другой.
На оси станции стрелками указаны возможные направления движения по- ездов по приемоотправочным путям. Стрелка в одну сторону указывает на то, что путь специализирован – может пропускать поезда только в четном или не- четном направлении. Стрелки в обе стороны указывают на то, что путь обезли- чен – может пропускать поезда в обоих направлениях. Специализация распро- страняется только на поезда, маневровые передвижения по любому приемоот- правочному пути возможны в любом направлении.
Подготовка плана станции к работе.
Вычертите план станции с соблюдением следующих размеров:
расстояние между путями – 15 мм;
угол наклона стрелки – 30 градусов;
размеры обозначения стрелки оборудованной электроприводом (рис.51).
Однониточный план строится на миллиметровой бумаге, с соблюдением размеров.
Рис. 51. Размеры элементов однониточного плана
- Нумерация путей.
Приемоотправочные пути на станции нумеруются. Приемоотправочные пути, являющиеся продолжением перегона (рис. 52, обведены красным), назы- ваются главными и нумеруются римскими числами c добавлением буквы «П» – IП, или IIП. При двухпутном перегоне поезда, прибывающие на станцию со стороны перегона без отклонения по стрелкам в нечетном направлении, долж- ны въезжать на первый путь, а прибывающие в четном направлении – на вто- рой.
Остальные приемоотправочные пути нумеруются арабскими цифрами 3П, 4П и т. д. Причем пути находящиеся со стороны первого пути будут получать нечетные номера 3П, 5П и т. д., а со стороны четного – 4П, 6П и т. д.
Согласно стрелкам на оси станции в нашем примере главные пути IП и IIП и боковой путь 3П специализированы, остальные боковые пути обезличены.
- Нумерация стрелок.
Стрелки на станции нумеруются от перегона. В нечетной горловине стан- ции все стрелки имеют нечетные номера, в четной горловине – четные. Стрелки съездов (1 и 3, 5 и 7, 9 и 11, 13 и 15) и стрелки входящие в стрелочную улицу
(17 и 19, 21 и 23) получают номера по порядку (рис.53).
Рис. 52. Главные пути станции, нумерация приемоотправочных путей
Рис. 53 Нумерация стрелок
В нашей горловине самая удаленная от оси станции стрелка получает но- мер «1». Стрелка 1 является одной из стрелок съезда, поэтому вторая стрелка получает номер 3 независимо от других стрелок. Следующая стрелка будет иметь номер 5 и т. д.
Обратите внимание, что по рисунку стрелка 21 удалена от оси станции дальше чем 19, но эта стрелка входит в стрелочную улицу вместе с 17 стрелкой поэтому получает номер, следующий за 17, т. е. 19. И только потом получают номера стрелки верхней стрелочной улицы.
- Разделение станции на изолированные секции.
Пути станции разделяют на изолированные секции. Каждая такая секция оборудуется рельсовой цепью для обеспечения контроля движения поездов и обеспечения безопасности движения на станции. Разделение обеспечивается установкой изолирующих стыков.
Рис. 5481. Разделение станции изолирующими стыками
Разделение станции на изолированные участки (рельсовые цепи) осущест- вляют в следующем порядке:
а) Приемо-отправочные пути необходимо выделить в отдельные бесстре- лочные участки изолирующими стыками (на рисунке изостыки, поставленные по этому пункту помечены буквой «А», на реальном плане никаких обозначе- ний изостыки не имеют) (рис.54).
б) Станцию необходимо отделить от перегона изостыками (рис. 54) (изо- стыки обозначены буквой «Б»).
в) Отделить тупики от станции (рис.54) (изостык обозначен буквой «В»).
г) Стрелки съездов разделить на отдельные стрелочные секции, для того чтобы можно было производить одновременно передвижения по соседним пу- тям (рис. 81) (изостыки обозначены буквой «Г»).
д) Стрелки главного и бокового путей не объединяют в одну секцию, что- бы не ухудшить передачу кодов АЛС на локомотив (рис. 54) (изостык обозна- чен буквой «Д»).
Обратите внимание, что между стрелками 17 и 19 изостыки не ставятся, потому что 17 стрелка не принадлежит главному пути, а значит и коды АЛС в этой секции передаваться не будут.
е) Стрелки 1, 15, 13, 3 (рис.54) составляют на схеме трапецию называемую
«корытом», широкую часть «корыта» (промежуток между стрелками 1 и 15) необходимо разделить изостыком(ками), в противном случае невозможно по- ставить путевой блок электрической централизации. Аналогично необходимо поставить стык между стрелками 5 и 11 (изостыки обозначены буквой «Е»).
Аналогично необходимо разделять изостыком противошерстные стрелки в путевом развитии показанном на рисунке 55.
Рис. 55. Место установки стыка между противошерстными стрелками
ж) Между стыками, отделяющими станцию от перегона (Б), и первой стрелкой предусматривают бесстрелочный участок, для выполнения маневровых работ без выезда за пределы станции (рис. 54) (изостыки обозначены буквой «Ж»).
з) Стрелочную горловину необходимо разбить на секции, включающие в себя не более трех стрелок.
Для проверки количества стрелок в секциях мысленно обведите каждую сек- цию по изостыкам и посчитайте количество стрелок в каждой секции (рис. 56 ). В нашем примере есть секция, содержащая 4 стрелки: 3, 7, 9, 13, поэтому мы разбиваем эту секции на две изостыком (рис. 54) (изостыки обозначены буквой
«З»). Вариантов установки изостыка в этом случае три, почему стык поставлен между стрелками 7 и 9 станет понятно после анализа маневровой работы. После анализа маневровой работы неудачно установленный по пункту з) изостык можно будет переместить.
Рис. 56. Проверка количества стрелок в секциях
Контрольные вопросы
Перечислите основные требования к выполнению чертежа плана стан- ций
Какие линии используют при построении плана станции
Форма отчета:
Выполнить чертеж однониточного плана станции в соответствии с тре- бованиями государственного стандарта и требований ПТЭ
Ответить на контрольные вопросы
Выполнение чертежа схематического плана станции.
Время выполнения: 2часа
Цель: научиться выполнять чертеж плана станции в соответствии с тре- бованиями ГОСТ, уметь наносить условные обозначения станционного обору- дования на схематическом плане.
-У1 читать и выполнять структурные, принципиальные, функциональ- ные и монтажные схемы электротехнических устройств;
-У2 применять ГОСТы и стандарты для оформления технической доку- ментации;
-У3 руководствоваться отраслевыми стандартами в профессиональной деятельности;
Оснащение: Чертежные инструменты и приспособления
Задание: выполнить чертеж однониточного плана станции в соответст- вии с требованиями государственного стандарта и требований ПТЭ, расставить станционное оборудование на схематическом плане.
Методические рекомендации Установка светофоров.На станции необходимо предусмотреть входные, выходные светофоры для поездов и маневровые сигналы для маневровой работы. Все светофоры ус- танавливают на ординате изолирующих стыков с правой стороны по ходу дви- жения поезда. Чтобы правильно устанавливать светофоры запомните, что све- тофор виден со стороны мачты (основания) (рис.57).
Рис. 57. Определение стороны установки светофора
Входные светофоры устанавливаются на уровне изостыков, отделяющих станцию от перегона (рис. 58). Входной светофор по которому поезд прибывает в нечетную горловину обозначается «Н», в четной – «Ч». В нечетной горловине входной светофор устанавливается для пути по которому поезд без отклонения прибывает на первый путь, в четной – на второй.
Для приема поездов с неправильного пути (например, при ремонте одно- го пути перегона) устанавливается дополнительный входной светофор «Нд» или «Чд». Эти светофоры устанавливаются на одном уровне с основным вход- ным светофором. При отсутствии места в междупутье для установки входного дополнительного светофора справа по ходу движения, он может устанавливать- ся слева по ходу движения поезда. Если главные пути станции специализирова- ны, то входной дополнительный светофор не будет содержать зеленого огня. Для возможности последующей организации зеленого огня ставится заглушка на линзовом комплекте отражаемая на схеме перекрещиванием. Белый огонь на входных дополнительных светофорах так же может отсутствовать.
Рис. 58 85. Установка входных и выходных светофоров
Выходные светофоры устанавливаются на каждом приемоотправочном пути для разрешения отправления поезда с этого пути. Если приемоотправоч- ный путь специализирован на этом пути будет стоять один выходной светофор (в четной или нечетной горловине), если обезличен – то два выходных свето- фора (рис.58).
Выходной светофор устанавливается на ординате изолирующего стыка отделяющего приемоотправочный путь от горловины справа по ходу движения поезда. Выходные светофоры с главных путей устанавливаются мачтовыми. Так же мачтовые выходные светофоры устанавливаются на боковых приемоот- правочных путях, по которым осуществляется безостановочный пропуск поез- дов. С остальных приемоотправочных путей выходные светофоры устанавли- ваются карликовыми.
В нашем примере согласно специализации путей (стрелкам на оси стан- ции) отправление поездов с путей IП и 3П невозможно, поэтому выходные све- тофоры с этих путей в нечетной горловине не установлены.
Литера выходного светофора содержит букву Н или Ч и номер, например: Н1, Ч4. Буква Н указывает, что это светофор для нечетных поездов, буква Ч – для четных. Номер показывает, к какому приемоотправочному пути принадле- жит выходной светофор. Таким образом на обезличенном приемоотправочном пути 4П будет стоять в нечетной горловине светофор Ч4, а в четной Н4. Здесь нет ошибки, действительно в нечетную горловину принимаются нечетные по- езда, а отправляются в нее четные, в четной – все наоборот.
Сначала установим маневровые светофоры, для которых не нужен анализ маневровой работы при определении мест установки:
а) маневровые светофоры с приемоотправочного пути при отсутствии выходных светофоров с этого пути (рис. 59) (обозначены буквой «А»),
б) маневровые светофоры из тупиков (рис.59) (обозначен буквой «Б»),
в) маневровые светофоры с бесстрелочного участка за входными свето- форами (рис. 59) (обозначены буквой «В»).
Светофоры с приемоотправочных путей и светофоры из тупиков имеют красное запрещающее показание. Светофоры из тупиков устанавливаются мач- товыми.
Чтобы установить остальные маневровые светофоры необходимо проана- лизировать маневровую работу на станции. Все передвижения на станции за- даются с пульта дежурного по станции (ДСП). Чтобы задать маршрут движения поезда ДСП обычно достаточно нажать кнопки двух светофоров. Первой нажи- мается кнопка светофора, по которому разрешается движение. Второй – свето- фора, до которого (попутный светофор) или за который (последний встречный светофор) разрешается движение поезда.
Маневровые передвижения позволяют перемещаться маневровому локо- мотиву между приемоотправочными путями и тупиками в пределах станции. Большинство маневров выполняются угловыми заездами. Рассмотрим угловой заезд с пути IIП на 3П. Для задания маршрута ДСП нажимает на пульте кнопку начала маршрута светофора Ч2 и кнопку последнего встречного светофора М1. После этого ЭЦ станции переводит стрелки 1, 15 и 21 по маршруту и зажигает лунно-белый огонь на выходном светофоре Ч2. После этого маневровый состав следует за светофор М1 (рис. 60).
Рис. 59. Маневровые светофоры, устанавливаемые без анализа маневровой работы
Далее ДСП задает маршрут приема на 4П по светофору М1. ЭЦ станции переводит стрелку 21 в противоположное положение. Локомотив, двигаясь ва- гонами вперед, въезжает на 4П (рис. 60).
Рис. 60. Начало углового заезда
Рис. 61. Окончание углового заезда
При таком угловом заезде пробег локомотива был значителен. На самом деле чтобы осуществить передвижение с пути IIП на 4П достаточно освободить стрелку 21 (рис.62).
Рис. 62. Разделительная стрелка
ЭЦ контролирует освобождение стрелки по состоянию рельсовой цепи, в которой эта стрелка находится. Поэтому возможно два способа сокращения пробега маневрового локомотива при выполнении углового заезда:
поставить маневровый светофор на границе рельсовой цепи содержа- щей разделительную стрелку,
установить изолирующие стыки и маневровый светофор за раздели- тельной стрелкой.
В первом случае маневровый светофор разрешающий движение к центру станции устанавливается у изостыка, установленного между стрелками 1 и 15. ДСП задает маршрут по прежнему от Ч2 за последний встречный сигнал М1, но маневровый состав не будет следовать за сигнал М1. Заехав за светофор М3 и освободив секцию со стрелкой 21 машинист остановит локомотив и будет ожи-
дать задание маршрута на 4П (рис. 63). ДСП задает маршрут по светофору М3 за светофор Ч4, переводится стрелка 21, машинист осуществляет передвижение на 4П (рис. 64).
Рис.63. Первый способ, начало передвижения
Рис. 64. Первый способ, окончание передвижения
Во втором случае необходимо разделить рельсовую цепь, в которую вхо- дили стрелки 15 и 21 на две установкой изолирующего стыка между ними. Ма- невровый светофор разрешающий движение к центру станции устанавливается около этого изостыка (рис. 65). ДСП задает маршрут по прежнему от Ч2 за по- следний встречный сигнал М1, но маневровый состав не будет следовать за сигнал М1. Заехав за светофор М3 и освободив секцию со стрелкой 21 маши- нист будет ожидать задание маршрута на 4П. ДСП задает маршрут по светофо- ру М3 за светофор Ч4, переводится стрелка 21, машинист осуществляет пере- движение на 4П.
Рис 65
Первый способ более экономичный – не требует установки новых изоли- рующих стыков и не увеличивает количество рельсовых цепей на станции, но пробег локомотива больше чем у второго способа.
Установленный светофор М3 может использоваться для любого углового заезда между путями IIП, 4П, 6П.
Закончим анализ маневровой работы в нашей горловине (рис. 66):
а) светофор обозначенный на рисунке 66 буквой А позволяет осуществлять маневры между путями IIП, 4П, 6П,
б) светофор обозначенный на рисунке 66 буквой Б позволяет осуществлять маневры между путями 3П, 5П, 7П,
в) светофор обозначенный на рисунке 66 буквой В позволяет осуществ- лять маневры между путями IIП, 4П, 6П и 3П, 5П, 7П.
При расстановке изолирующих стыков обещали пояснить, почему изоли- рующий стык в секции, содержащей 4 стрелки 3, 7, 9, 11 был поставлен именно между стрелками 7 и 9. Если изостык поставить между стрелками 9 и 13, то ма- невровый светофор, установленный рядом, может позволять выполнять манев- ры только между путями IП, IIП, 4П, 6П (рис. 67). Если поставить изостык ме- жду стрелками 7 и 9 то можно осуществлять маневры между всеми приемоот- правочными путями.
При анализе маневровой работы необходимо предусмотреть возможность одновременных передвижений. Например, в нашей горловине возможны два передвижения, которые могут выполняться одновременно: угловой заезд со второго пути на четвертый и отправление поезда на перегон с четвертого пути. Хотя локомотивы не используют общих секций станции, но задать два таких маршрута одновременно не возможно, поскольку при задании маневрового маршрута ДСП нажимает кнопки светофоров Ч2 и М1, а значит две секции (бесстрелочный участок за светофором Нд и секция со стрелкой 1) являются общими для двух маршрутов. Для обеспечения безопасности движения ЭЦ не позволит задать второй маршрут
Рис. 66. Маневровые светофоры, поставленные на основании анализа маневровой работы
Рис. 67. Возможные передвижения при установке светофора между стрелками 9 и 13
Рис. 68 Возможные передвижения при установке светофора между стрелками 7 и 9
.
Рис.69. Возможные одновременные передвижения, которые не позволит осуществить ЭЦ
Чтобы сделать такие передвижения возможными необходимо задавать ма- невровый маршрут выезда со второго пути не за последний встречный сигнал, а до попутного светофора. Светофор, обозначенный на рисунке 70 буквой Г, ог- раничит передвижение маневрового состава. Первый маршрут углового заезда
будет задаваться по светофору Ч2 до светофора обозначенного буквой Г. В этом случае два передвижения не будут иметь общих секций и ЭЦ позволит за- дать оба маршрута одновременно.
Рис. 70. Установка светофора для возможности одновременных передвижений
Для того чтобы позволить выполнять угловой заезд более длинному соста- ву в нашем примере лучше поставить изолирующий стык со светофором, обо- значенным буквой Г, как можно ближе к стрелке 1 (рис. 71).
Рис. 71. Смещение изолирующего стыка между стрелками 1 и 15
Маневровые светофоры нумеруются в нечетной горловине нечетными цифрами, в четной – четными, с добавлением буквы М перед числом: М1, М3, М12, М14. Нумерацию начинают от перегона, при нахождении светофоров на одном уровне относительно оси станции (М9 и М11) первым получает номер верхний (рис. 71).
Рис. 71. Нумерация маневровых светофоров
После установки светофоров проверьте отсутствие частых ошибок при расстановке светофоров: установка слева по ходу движения, направление света не в ту сторону (рис.72).
Рис. 72. Ошибки при установке светофоров
Добавим на чертеж обозначение поста ЭЦ на оси станции. Окончательный вариант однониточного плана приведен на рисунке 73.
Рис. 73. Финальный чертеж однониточного плана
На рисунке 74 приведен пример чертежа однониточного плана четной горлови- ны станции.
Рис. 74. Пример однониточного плана четной горловины станции
Контрольные вопросыПеречислите основные требования к выполнению чертежа плана стан- ций
Какие линии используют при построении плана станции
Выполнить чертеж однониточного плана станции в соответствии с тре- бованиями государственного стандарта и требований ПТЭ
ответить на контрольные вопросы
Выполнение чертежа блочной схемы устройств ЖАТ. Время выполнения:2 часа
Цель: совершенствовать навыки построения чертежей блочных схем уст- ройств ЖАТ
-У1 читать и выполнять структурные, принципиальные, функциональные и монтажные схемы электротехнических устройств;
-У2 применять ГОСТы и стандарты для оформления технической документа- ции;
-У3 руководствоваться отраслевыми стандартами в профессиональной деятель- ности
Оснащение: чертежные инструменты и приспособления
Задание: Выполнить чертеж схемы устройства на формате А4 в соответст- вии с требованиями стандартов.
Прочитайте текст.
Изучите принцип работы автодиспетчера.
На формате А4 выполните чертеж схемы в соответствии с требованиями ЕСКД.
Изобретение относится к области железнодорожной автоматики и телеме- ханики и предназначено для определения состояния занятости подконтрольного путевого участка стрелочного перевода подвижным составом и основано на со- вместном использовании радиотехнического и индуктивно-проводного датчи- ков. Блок комплексированной защиты стрелочного перевода (БКЗС) содержит индуктивно-проводной датчик (ИПД), радиотехнический датчик контроля сво-
бодности стрелочных участков (РТД), объединенный выход сигнала контроля свободности стрелочного участка, сформированный непосредственно в устрой- ствах датчиков РТД, ИПД, ячейку электронного модуля, преобразующую коле- бания шлейфа ИПД. Сигналы занятости/свободности подконтрольного путево- го участка стрелочного перевода и диагностическая информация устройств ИПД, РТД поступает на вход центрального обработчика, который содержит два независимых канала обработки полученной информации. Обработанная ин- формация поступает на схему сравнения, и в случае не идентичности решений происходит перезапуск микроконтроллеров. Техническим результатом является достоверное обнаружение вагонов всех типов по всей длине контролируемого участка.
АВТОДИСПЕТЧЕР, автоматический диспетчер, комплексная система (класс систем "человек и машина"), обеспечивающая автоматизацию процесса управления с учѐтом наивыгоднейших (оптимальных) режимов работы управ- ляемого объекта. А. осуществляет сбор и обработку информации о ходе про- цесса для замкнутого цикла управления, оперативное планирование процесса в оптимальном режиме, исполнение планов, т. е. выдачу управляющих сигналов, получение текущей информации о выполнении посланных приказов, состоянии управляемых объектов, данных для учѐта и т. д. В такую систему входят: опе- ратор (диспетчер), управляющая вычислительная машина (УВМ), средства свя- зи операторов всех категорий с УВМ, телесвязь с управляемыми объектами, исполнительные и контрольные органы на объектах. А. в узком смысле - часть системы, включающая УВМ и средства связи операторов с УВМ.
Рис 75
Схема участкового автодиспетчера: УОУ - управляемые объекты участка - стрелки и сигналы на участковых станциях (УС1 ... УС10), где есть дежурные, и
на промежуточных станциях (ПС1...ПС10), где нет дежурных; аппаратура для связи диспетчера (Д) с машинами (УВМ1 и УВМ2); Т - табло: П - поездографы и печатающие устройства; М - манипулятор диспетчера; аппаратура (АСС) для связи машины с дежурным участковой станции (ДС10); РТА - рулонные теле- графные аппараты; МДС - манипуляторы дежурных; ЛА - линейная аппаратура; АЦП - аппаратура центрального поста; 1 и 2 - двусторонняя связь машины с управляемыми объектами через ДЦ; 3 - цепь корректирующих воздействий диспетчера.
Управление можно вести по постоянному "жѐсткому" графику, если про- цесс стабилен и непредусмотренные внешние воздействия, нарушающие про- цесс, практически не возникают. В этих случаях УВМ заменяют простым про- граммным устройством. Однако в большинстве процессов отклонения от за- данного плана часты и требуют непрерывного корректирования с помощью УВМ.
Различают две ступени управления (режима работы А.):
низшая - режим "советчик", когда УВМ используется только для разработ- ки оперативных планов, а исполняет их оператор (диспетчер);
высшая - автоматический режим, при котором УВМ, обеспечен- ная обратной связью, используется не только для составления планов, но и для их реализации с необходимым контролем исполнения.
Автодиспетчер в автоматическом режиме функционирует как самоприспосабливающаяся система и только в особо сложных и редких случаях управление переходит к оператору. Автодиспетчер применяется, на- пример, на гидроэлектростанциях (автооператор гидроэлектростанции), на транспорте (автодиспетчер железнодорожный).
Используя описание и схему, определите принцип работы устройства
«Автодиспетчер».
Какие условно-графические обозначения необходимо применить для построения схемы устройства «Автодиспетчер»
Нужно ли использовать масштаб при построении схемы устройства
«Автодиспетчер»
Практическое задание практической работы на формате А4
Ответ на контрольные вопросы.
Выполнение чертежа бесконтактной схемы устройств ЖАТ.
Цель: совершенствовать навыки выполнения чертежей бесконтактных схем устройств ЖАТ.
-У1 читать и выполнять структурные, принципиальные, функциональные и монтажные схемы электротехнических устройств;
-У2 применять ГОСТы и стандарты для оформления технической документа- ции;
-У3 руководствоваться отраслевыми стандартами в профессиональной деятель- ности;
Оснащение: чертежные инструменты и приспособления.
Задание: На формате А3 выполнить чертеж бесконтактной схемы устройства ЖАТ.
Система АЛС состоит из путевых устройств, служащих для формирования и передачи числовых кодов, и локомотивных устройств, принимающих и дешиф- рирующих кодовые сигналы и включающих огни ЛС.
Контроль скорости может быть двух видов: плавный и ступенчатый. При плавном контроле непрерывно в каждый данный момент проверяется соответ- ствие фактической скорости – заданной. Превышение скорости вызывает при- нудительную остановку поезда во избежание проезда закрытого светофора или светофора, требующего проследования с ограниченной скоростью.
Ознакомление с каждой цепью электрической схемы имеет целью: а) определить условия действия, которым удовлетворяет схема;
б) выявить ошибки; например, в цепи могут быть соединенные последо- вательно контакты, которые никогда одновременно не должны быть замкну- ты;
в) определить возможные причины отказа. В неисправную цепь, напри- мер, входят контакты трех аппаратов. Рассматривая каждый из них, легко об- наружить неисправный. Такие задачи возникают при наладке и устранении неполадок в процессе эксплуатации;
г) установить элементы, в которых могут быть нарушены временные за- висимости либо в результате неправильной регулировки, либо из-за непра- вильной оценки проектировщиком реальных условий эксплуатации.
Типичными недостатками являются слишком короткие импульсы (управляемый механизм не успевает завершить начатый цикл), слишком длинные импульсы (управляемый механизм, за вершив цикл, начинает его повторять), нарушение необходимой очередности переключения (например,
вентили и насос включаются не в той очередности, как надо, или между опе- рациями не соблюдаются достаточные интервалы);
д) выявить аппараты, которым могут быть заданы неправильные устав- ки; типичный пример — неправильная уставка токового реле в схеме управ- ления задвижкой;
е) выявить аппараты, коммутационная способность которых недоста- точна для коммутируемых цепей, или номинальное напряжение ниже необ- ходимого, или рабочие токи цепей больше номинальных токов аппарата и т. п.
Рис. 76. Структурная схема кодовой АБ и АЛСН
Перечислите основные требования к выполнению схем,
Перечислите условности при выполнении кодовой безконтактной схе- мы устройства ЖАТ.
Выполнить чертеж структурной схемы кодовой АБ и АЛСН.
Ответить на контрольные вопросы
Чтение чертежей принципиальных релейно-контактных электрических схем.
Время выполнения 1 час
Цель: научиться читать схему, определять основные элементы схемы и прин- цип ее работы
-У1 читать и выполнять структурные, принципиальные, функциональные и монтажные схемы электротехнических устройств;
-У2 применять ГОСТы и стандарты для оформления технической документа- ции;
-У3 руководствоваться отраслевыми стандартами в профессиональной деятель- ности;
Задание: ответьте на вопросы к схему (по вариантам)
Изучите схему. Определите элементы входящие в схему. заполните таблицу.
| №п/п | Условно-графическое обозначение | Название элемен- та | Назначение элемен- та в схеме |
|
|
|
|
|
Подумайте, как можно усовершенствовать работу изделия, изменить схему. Выполните чертеж усовершенствованной схемы.
Вариант 1 Стабилизатор частоты вращения электродвигателя
ния
Вариант 2. Схема устройства для продления срока службы ламп накалива-
1.Выполнить задание практической работы
ЗаключениеДанное методическое пособие предназначено для обучающихся по спе- циальности «Автоматика и телемеханика на транспорте (железнодорожном транспорте)» в качестве пособия при выполнении практических работ по дис- циплине электротехническое черчение. Практические работы позволяют раз- вивать графическое мышление и грамотность, техническое обоснование графи- ческих символов, условностей и упрощений.
Список литературыОсновные источники:
ГОСТы ЕСКД:
ГОСТ 2.004–88 ЕСКД Общие требования к выполнению конструкторских и технологических документов;
ГОСТ 2.102–68 ЕСКД Виды и комплектность конструкторских докумен- тов;
ГОСТ 2.104–68 ЕСКД Основные надписи;
ГОСТ 2.105–95 ЕСКД Общие требования к текстовым документам;
ГОСТ 2.106–96 ЕСКД Текстовые документы;
ГОСТ 2.109–73 ЕСКД Основные требования к чертежам;
ГОСТ 2.301–68 ЕСКД Форматы;
ГОСТ 2.302–68 ЕСКД Масштабы;
ГОСТ 2.303–68 ЕСКД Линии;
ГОСТ 2.304–81 ЕСКД Шрифты чертежные;
ГОСТ 2.316–68 ЕСКД Правила нанесения на чертежах надписей, техниче- ских требований и таблиц;
ГОСТ 2.321–84 ЕСКД Обозначения буквенные;
ГОСТ 2.701–84 ЕСКД Схемы. Виды и типы. Общие требования к выпол- нению;
ГОСТ 2.702–75 ЕСКД Правила выполнения электрических схем;
ГОСТ 2.708–81 ЕСКД Правила выполнения электрических схем цифровой вычислительной техники;
ГОСТ 2.710–81 ЕСКД Обозначения буквенно-цифровые в электрических цепях;
ГОСТ 2.728–74 ЕСКД Резисторы, конденсаторы;
ГОСТ 2.729–68 ЕСКД Приборы электроизмерительные;
ГОСТ 2.730–73 ЕСКД Приборы полупроводниковые;
ГОСТ 2.743–91 ЕСКД Элементы цифровой техники;
ГОСТ 2.752–71 ЕСКД Устройства телемеханики;
ГОСТ 2.707–84 ЕСКД Правила выполнения схем железнодорожной сиг- нализации, централизации и блокировки;
ГОСТ 2.749–84 ЕСКД Элементы и устройства железнодорожной сигнали- зации, централизации и блокировки;
ГОСТ 2.755–87 ЕСКД Устройства коммутационные и контактные соеди- нения;
ГОСТ 2.757–81 ЕСКД Элементы коммутационного поля коммутационных систем;
ГОСТ 2.761–84 ЕСКД Компоненты волоконно-оптических систем передач;
ГОСТ 2.765–87 ЕСКД Запоминающие устройства;
ГОСТ 19.101–77 ЕСПД Виды программ и программных документов;
ГОСТ 19.701–90 ИСО 5807-85 Схемы алгоритмов, программ, данных и систем.
Дополнительная литература:
Александров К.К., Кузьмина Е.Г. Электротехнические чертежи и схемы. М.: Энергоатомиздат, 2000.
Боголюбов С.К. Инженерная графика: Учебник для средних специальных учебных заведений. М.: Машиностроение, 2004.
Миронова Р.С., Миронов Б.Г. Инженерная графика. М.: Высшая школа, Издательский центр «Академия», 2000.
Миронова Р.С., Миронов Б.Г. Сборник заданий по инженерной графике. М.: Высшая школа, Издательский центр «Академия», 2000.
Чекмарев А.А., Осипов В.К. Инженерная графика. Справочные материа- лы. М.: Гуманитарный издательский центр «ВЛАДОС», 2003.
Интернет-ресурсы:
Электричество и схемы. Форма доступа: http://elektroshema.ru
ГОСТ 21.404-85 Обозначения условные приборов и средств автоматиза- ции в схемах http://www.axwap.com/kipia/docs/gost-21-404-85/gost-21-404- 85.htm
Условные графические обозначения устройств СЦБ http://scb-metro.ru/book/BOOK_Vorona.pdf
ГОСТ 2.749-84 ЕСКД. Элементы и устройства железнодорожной сигна- лизации, централизации и блокировки http://www.znaytovar.ru/gost/2/GOST_274984_ESKD_Elementy_i_us.html
Условные графические обозначения в схемах СЦБ http://lokomo.ru/scb/uslovnye-graficheskie-oboznacheniya-v-shemah-scb.html


Методические рекомендации (5.23 MB)

