Меню
Разработки

Алгоритм

В работе описываются виды и типы алгоритмов, их функциональность и значения, рассказывается для чего нужны алгоритмы.
13.01.2014

Описание разработки

Алгоритмы используются на всех предметах.

А в жизни ведь нас тоже кругом окружают алгоритмы.

Сама жизнь – это тоже какой-то алгоритм.

И независимо, знаем мы алгоритмы  или нет, жизнь идет по алгоритму.

презентация алгоритм

Слово алгоритм произошло от algorithm – латинского написания имени аль – Хорезми, величайшего ученого из города Хорезма, Мухамеда бен Мусу, жившего в 783 – 850 гг.

В информатике под алгоритмом понимают понятное и точное предписание исполнителю совершить  последовательность действий, направленных на достижение указанной цели или на решение поставленной задачи.

Содержимое разработки

Алгоритмы

Алгоритмы

Математика Русский язык Литература География Физика Английский язык История Технология

Математика

Русский язык

Литература

География

Физика

Английский язык

История

Технология

Русский язык Алгоритм проверки безударной гласной в корне слов. Алгоритм определения спряжения глаголов Алгоритм разбора предложения по членам

Русский язык

  • Алгоритм проверки безударной гласной в корне слов.
  • Алгоритм определения спряжения глаголов
  • Алгоритм разбора предложения по членам
Математика Алгоритм решения уравнения Алгоритм решения задачи на пропорцию Алгоритм умножения обыкновенных дробей

Математика

  • Алгоритм решения уравнения
  • Алгоритм решения задачи на пропорцию
  • Алгоритм умножения обыкновенных дробей
Алгоритмы используются на всех предметах.  А в жизни ведь нас тоже кругом окружают алгоритмы. Сама жизнь – это тоже какой-то алгоритм. И независимо, знаем мы алгоритмы или нет, жизнь идет по алгоритму.

Алгоритмы используются на всех предметах.

А в жизни ведь нас тоже кругом окружают алгоритмы.

Сама жизнь – это тоже какой-то алгоритм.

И независимо, знаем мы алгоритмы или нет, жизнь идет по алгоритму.

слово   алгоритм произошло от algorithm  – латинского написания имени аль – Хорезми, величайшего ученого из города Хорезма,  Мухамеда бен Мусу, жившего в 783 – 850 гг.

слово алгоритм

произошло от algorithm – латинского написания имени аль – Хорезми, величайшего ученого из города Хорезма, Мухамеда бен Мусу, жившего в 783 – 850 гг.

В информатике под алгоритмом  понимают понятное и точное предписание исполнителю совершить последовательность действий, направленных на достижение указанной цели или на решение поставленной задачи.

В информатике под алгоритмом понимают понятное и точное предписание исполнителю совершить последовательность действий, направленных на достижение указанной цели или на решение поставленной задачи.

Понятность  Под этим термином понимают указания, которые понятны исполнителю

Понятность

Под этим термином понимают указания, которые понятны исполнителю

Дискретность возможность разбиения алгоритма на отдельные элементарные действия, выполнение которых человеком или машиной не вызывает сомнения

Дискретность

возможность разбиения алгоритма на отдельные элементарные действия, выполнение которых человеком или машиной не вызывает сомнения

Массовость   возможность применения алгоритмов для решения целого класса конкретных задач, отвечающих общей постановке задачи

Массовость возможность применения алгоритмов для решения целого класса конкретных задач, отвечающих общей постановке задачи

Конечность завершение работы алгоритма в целом за конечное число шагов

Конечность

завершение работы алгоритма в целом за конечное число шагов

Однозначность  (определенность)   единственность толкования правил выполнения действий и порядка их выполнения

Однозначность (определенность) единственность толкования правил выполнения действий и порядка их выполнения

РЕЗУЛЬТАТИВНОСТЬ   Получение требуемого результата за конечное число шагов

РЕЗУЛЬТАТИВНОСТЬ

Получение требуемого результата за конечное число шагов

Алгоритм можно описать следующими способами:  Словесный  Формульный  Табличный Графический - с помощью блок- схем.   На уроках информатики, обычно, используется этот способ.

Алгоритм можно описать следующими способами:

  • Словесный
  • Формульный
  • Табличный
  • Графический - с помощью блок- схем. На уроках информатики, обычно, используется этот способ.
Словесный способ представления алгоритмов   1.Налить в чайник воду. 2. Зажечь спичку. 3. Открыть кран газовой горелки. 4. Поднести спичку к горелке. 5. Поставить чайник на плиту. 6. Ждать, пока вода закипит. 7. Выключить газ.

Словесный способ представления алгоритмов

1.Налить в чайник воду.

2. Зажечь спичку.

3. Открыть кран газовой горелки.

4. Поднести спичку к горелке.

5. Поставить чайник на плиту.

6. Ждать, пока вода закипит.

7. Выключить газ.

Графический  способ представления алгоритмов Или Блок-схема начало конец Выполнение действия

Графический способ представления алгоритмов

Или

Блок-схема

начало

конец

Выполнение действия

Графический  способ представления алгоритмов Или Блок-схема Проверка условия Ввод/вывод данных

Графический способ представления алгоритмов

Или

Блок-схема

Проверка условия

Ввод/вывод данных

Алгоритм действий человека при переходе улицы в виде блок-схемы  начало Подойти к переходу Дождаться зеленого света Перейти улицу Конец

Алгоритм действий человека при переходе улицы в виде блок-схемы

начало

Подойти к переходу

Дождаться зеленого света

Перейти улицу

Конец

Алгоритм посадки дерева Выкопать в земле ямку; Опустить в ямку саженец; Засыпать ямку с саженцем землей; Полить саженец водой.

Алгоритм посадки дерева

  • Выкопать в земле ямку;
  • Опустить в ямку саженец;
  • Засыпать ямку с саженцем землей;
  • Полить саженец водой.
начало Выкопать в земле ямку Опустить в ямку саженец Засыпать ямку с саженцем землей Полить саженец водой Конец

начало

Выкопать в земле ямку

Опустить в ямку саженец

Засыпать ямку с саженцем землей

Полить саженец водой

Конец

Линейные алгоритмы  состоят из команд, которые выполняются последовательно. Например, при “ решении задачи ” сварить борщ - все действия выполняются одно за другим.  Они как бы выстраиваются в одну линию .  Отсюда и название – линейный.

Линейные алгоритмы состоят из команд, которые выполняются последовательно.

Например, при решении задачи сварить борщ - все действия выполняются одно за другим. Они как бы выстраиваются в одну линию . Отсюда и название – линейный.

начало действие действие конец

начало

действие

действие

конец

начало Пойди на кухню Открой холодильник Возьми банан Закрой холодильник конец

начало

Пойди на кухню

Открой холодильник

Возьми банан

Закрой холодильник

конец

Мы всё время  перед выбором … В разветвляющемся алгоритме  имеются разные варианты решения задачи в зависимости  от результата проверки какого-либо условия ( расходятся в разные стороны как веточки на дереве, отсюда название – разветвленный).   Например, алгоритм проведения выходного дня в зависимости от погоды. Если будет дождь – одни действия,  если – нет, то планы будут другие.   Что делать?

Мы всё время перед выбором

В разветвляющемся алгоритме имеются разные варианты решения задачи в зависимости от результата проверки какого-либо условия ( расходятся в разные стороны как веточки на дереве, отсюда название – разветвленный). Например, алгоритм проведения выходного дня в зависимости от погоды. Если будет дождь – одни действия, если – нет, то планы будут другие.

Что делать?

ЕСЛИ  ТО   ИНАЧЕ  ЕСЛИ хочешь быть здоров, ТО закаляйся  ИНАЧЕ можешь часто болеть ЕСЛИ низко ласточки летают, ТО будет дождь  ИНАЧЕ дождя не будет ЕСЛИ уроки выучены ТО иди гулять  ИНАЧЕ учи уроки

ЕСЛИ ТО

ИНАЧЕ

ЕСЛИ хочешь быть здоров, ТО закаляйся

ИНАЧЕ можешь часто болеть

ЕСЛИ низко ласточки летают, ТО будет дождь

ИНАЧЕ дождя не будет

ЕСЛИ уроки выучены ТО иди гулять

ИНАЧЕ учи уроки

ЕСЛИ  ТО  ЕСЛИ на улице дождь ТО бери зонт

ЕСЛИ ТО

ЕСЛИ на улице дождь ТО бери зонт

начало действие условие Нет ДА действие действие конец

начало

действие

условие

Нет

ДА

действие

действие

конец

начало Посмотреть в окно Идет дождь Нет Да Идем гулять Остаемся дома конец

начало

Посмотреть в окно

Идет дождь

Нет

Да

Идем гулять

Остаемся дома

конец

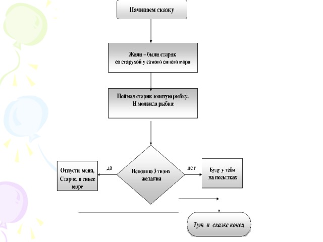
Начинаем сказку  Жили – были старик со старухой у самого синего моря Поймал старик золотую рыбку.  И молвила рыбка: Исполню 3 твоих  желания Буду у тебя  на посылках Отпусти  меня, Старче, в синее море нет да Тут и сказке конец

Начинаем сказку

Жили – были старик

со старухой у самого синего моря

Поймал старик золотую рыбку.

И молвила рыбка:

Исполню 3 твоих

желания

Буду у тебя

на посылках

Отпусти меня,

Старче, в синее

море

нет

да

Тут и сказке конец

Начинаем сказку  Жили – были старик со старухой у самого синего моря Поймал старик золотую рыбку.  И молвила рыбка: Исполню 3 твоих  желания Буду у тебя  на посылках Отпусти  меня, Старче, в синее море нет да Тут и сказке конец

Начинаем сказку

Жили – были старик

со старухой у самого синего моря

Поймал старик золотую рыбку.

И молвила рыбка:

Исполню 3 твоих

желания

Буду у тебя

на посылках

Отпусти меня,

Старче, в синее

море

нет

да

Тут и сказке конец

Циклический алгоритм  предполагает наличие действий, выполняющихся многократно. Например,  алгоритм рыбной ловли –  отдельные действия в алгоритме будут повторяться.

Циклический алгоритм предполагает наличие действий, выполняющихся многократно. Например, алгоритм рыбной ловли отдельные действия в алгоритме будут повторяться.

начало действие Нет Да условие действие конец

начало

действие

Нет

Да

условие

действие

конец

Последовательность действий ученика 6 класса Васи: «Если Павлик дома, будем решать задачи по математике. В противном случае следует позвонить Марине и вместе готовить доклад по биологии. Если же Марины нет дома, то надо сесть за сочинение.»

Последовательность действий ученика 6 класса Васи:

«Если Павлик дома, будем решать задачи по математике. В противном случае следует позвонить Марине и вместе готовить доклад по биологии. Если же Марины нет дома, то надо сесть за сочинение.»

начало нет да Павлик дома? Звонить Марине Решать задачи да нет Марина дома? Писать сочинение Готовить реферат Конец

начало

нет

да

Павлик дома?

Звонить Марине

Решать задачи

да

нет

Марина дома?

Писать сочинение

Готовить реферат

Конец

Составить блок-схему для задачи: Из трех монет одинакового достоинства одна фальшивая (более легкая). Как её найти с помощью одного взвешивания на чашечных весах без гирь?

Составить блок-схему для задачи:

Из трех монет одинакового достоинства одна фальшивая (более легкая). Как её найти с помощью одного взвешивания на чашечных весах без гирь?

начало Положить по 1 монетке на каждую чашу весов, третью монету отложить в сторону да нет Весы в равновесии? Отложенная монета фальшивая Монета на поднявшейся вверх чаше фальшивая Конец

начало

Положить по 1 монетке на каждую чашу весов, третью монету отложить в сторону

да

нет

Весы в равновесии?

Отложенная монета фальшивая

Монета на поднявшейся вверх чаше фальшивая

Конец

Составить блок-схему действий школьника, которому перед вечерней прогулкой следует выполнить домашнее задание по математике.

Составить блок-схему действий школьника, которому перед вечерней прогулкой следует выполнить домашнее задание по математике.

начало Решаем задачу Есть нерешенные задачи ДА Нет Идем гулять конец

начало

Решаем задачу

Есть

нерешенные

задачи

ДА

Нет

Идем гулять

конец

0 ? нет Конец " width="640"

Прочитать алгоритм

начало

Число

да

нет

Число четно?

Разделить число на 2

Вычесть из числа 1

да

Полученное число 0 ?

нет

Конец

Привести три примера алгоритмов на все виды и представить их в виде блок-схем.

Привести три примера алгоритмов на все виды и представить их в виде блок-схем.

-80%
Курсы дополнительного образования

Создание динамических веб-страниц с помощью PHP и MySQL

Продолжительность 72 часа
Документ: Cвидетельство о прохождении курса
4000 руб.
800 руб.
Подробнее
Скачать разработку
Сохранить у себя:
Алгоритм (0.99 MB)

Комментарии 0

Чтобы добавить комментарий зарегистрируйтесь или на сайт

Вы смотрели