ПРОЕКТНАЯ РАБОТА ПО МАТЕМАТИКЕ
на тему:
«Технологическая карта урока»
Учитель математики Нигматзянова Залира Мавлетзяновна
2017
Технологическая карта – это новый вид методической продукции, обеспечивающей эффективное и качественное преподавание учебных курсов в школе и возможность достижения планируемых результатов освоения основных образовательных программ в соответствии с ФГОС второго.
Обучение с использованием технологической карты позволяет организовать эффективный учебный процесс, обеспечить реализацию предметных, метапредметных и личностных умений (универсальных учебных действий), в соответствии с требованиями ФГОС второго поколения, существенно сократить время на подготовку учителя к уроку.
Технологическая карта урока – современная форма планирования педагогического взаимодействия учителя и обучающихся.
Технологическая карта предназначена для проектирования учебного процесса.
За последние десятилетия в обществе произошли кардинальные изменения в представлении о целях образования и путях их реализации. Целью образования становится общекультурное, личностное и познавательное развитие учащихся, обеспечивающее такую ключевую компетенцию, как умение учиться.
В широком значении термин “универсальные учебные действия” означает умение учиться, т.е. способность субъекта к саморазвитию и самосовершенствованию путем сознательного и активного присвоения нового социального опыта. В более узком (собственно психологическом) значении этот термин можно определить как совокупность способов действия учащегося (а также связанных с ними навыков учебной работы), которые обеспечивают самостоятельное усвоение новых знаний, формирование умений, включая организацию этого процесса.
Следовательно, педагогам необходимо искать и использовать новые подходы в работе с учащимися для достижения современных целей образования.
Сегодня необходимо понять, как формировать универсальные учебные действия у учащихся на уроках.
Моделирование и проведение урока с использованием технологической карты позволяет организовать эффективный учебный процесс, обеспечить реализацию предметных, метапредметных и личностных умений (универсальных учебных действий) в соответствии с требованиями ФГОС второго поколения.
На каждом этапе урока учитель отслеживает свою деятельность и ожидаемые действия обучающихся.
Технологическая карта урока математики
Учитель: Нигматзянова Залира Мавлетзяновна.
УМК: Алгебра 8 класс, авторы: Ю.Н. Макарычев, Н.Г. Миндюк, К.И. Нешков, С.Б. Суворова.
Тема урока: «Нестандартные способы решения квадратных уравнений»
Тип урока: урок – «открытие» нового знания.
Цель урока: организовать самостоятельную деятельность учащихся по получению знаний, приобретению умений и навыков и усвоению нового способа решения квадратного уравнения.
Задачи урока, направленные на развитие учащихся:
1.В личностном направлении:
1.1.Формировать у учащихся готовность и способность к самообразованию на основании мотивации к обучению и познанию;
1.2.Формировать культуру умственного труда;
1.3.Развивать навыки сотрудничества со сверстниками.
2.В метапредметном направлении:
2.1.Развитие умений организации учебной деятельности;
2.2.Постановка целей, самоконтроля и оценки результатов своей деятельности;
3.В предметном направлении:
3.1.Уметь решать квадратные уравнения разными способами;
3.2.Уметь применять изученные свойства при решении задач.
| Этап урока | Деятельность учителя | Деятельность учащихся | УУД |
| Организационный момент | Учитель проверяет готовность детей к уроку, создает условия для благоприятного психологического настроя на работу. | Читают и стараются осмыслить высказывание, применяют его к постановке цели урока. | Личностные: умение организовать рабочее место и настроиться на активную работу, смыслообразование. |
| Актуализация знаний | Предлагает прочитать и осмыслить эпиграф к уроку, применить его к постановке цели урока. «Квадратное уравнение – это фундамент, на котором покоится величественное здание алгебры». | ||
| Постановка учебной проблемы | Организует диалог с обучающимися. Проверка домашнего задания. На дом были заданы следующие уравнения (уравнения записаны на доске, оставлено место для записи корней). Учитель просит назвать корни первых трех уравнений. Направляет обучающихся вопросами. (Какую особенность корней этих уравнений вы заметили? Всегда ли это будет выполняться? Для всех ли уравнений? Каким же свойством должны обладать коэффициенты этих уравнений? Сегодня вам предстоит это выяснить.) | Называют корни уравнений, коллективно проводят анализ.
| Личностные: Самоопределение, смыслообразование.
Метапредметные: Выражение своих мыслей, аргументирование своего мнения. |
| Целеполагание | Направляет обучающихся на формирование цели предстоящей работы. | Формулируют тему и цели урока. (Новые способы решения квадратных уравнений. Выяснить связи корней и коэффициентов уравнений). | Личностные: Самоопределение, смыслообразование.
Метапредметные: Формулирование познавательной цели. |
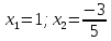
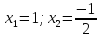
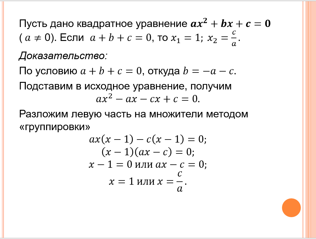
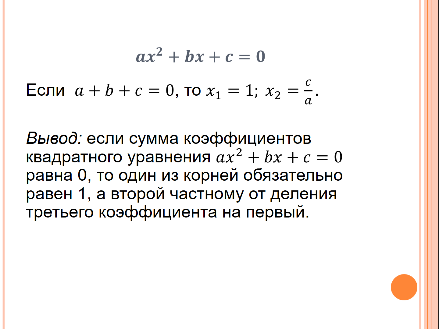
| Открытие нового знания | Итак, какое же открытие вы сделали? Делаем вывод, открываем слайд №1. Вернемся к уравнениям 4 и 5 из д/з, аналогично рассуждая, установите связь между коэффициентами и корнями уравнений. Слайд №2. Предлагает устно решить следующие уравнения: 132x2-247x+115=0 1999x2-2000x+1=0 Вы видите, что уравнения имеют большие коэффициенты. А решили вы их устно. Решение по формулам займет больше времени. Как все-таки важно знать разные способы решения. Но любое научное открытие требует доказательств. Докажем. Прошу помогать мне в этом. Слайд №3. | Проводят анализ связи корней и коэффициентов уравнений делают выводы. (Первые три уравнения имеют корень, равный 1, а второй корень равен
Контролируют алгоритм решения проблемной задачи.
Обучающиеся вместе с учителем обсуждают доказательство данного открытия нового метода решения квадратных уравнений. Доказательство второго свойства обучающиеся выполняют самостоятельно. Проверяют и оценивают результат своей деятельности.
| Личностные: Готовность к сотрудничеству, оказание помощи, осознание ответственности за общее дело.
Метапредметные: Планирование учебного сотрудничества с одноклассниками, контроль, коррекция действий работающих в группах.
Предметные: Умение решать квадратные уравнения. |
| Первичное закрепление | Проводит актуализацию опорных знаний и способов действий, организует работу в группах по заполнению таблицы. Слайд №4.
Предлагает найти зависимость между коэффициентами и корнями x1 и x2.
| Выполняют действия по алгоритму, сообщают полученные результаты. Оценивают результаты своей деятельности.
| Личностные: Самооценка на основе критерия успешности. Метапредметные: Анализ, синтез, обобщение, аналогия. Предметные: Умение решать квадратные уравнения применяя новые свойства коэффициентов. |
| Самостоятельная работа | Организует самостоятельную работу, координирует работу, отвечает на вопросы, если они возникают. (Решить квадратные уравнения всеми известными способами). Слайд 5.
| Предлагают способы решения, самостоятельно решают поставленные задачи. Делают выводы какой способ наиболее рациональный для данных уравнений. Оценивают деятельность и результат своей деятельности на листах самооценивания. | Личностные: Уметь ясно, точно, грамотно излагать свои мысли, уметь контролировать процесс и результат учебной деятельности.
Метапредметные: Уметь применять индуктивные и дедуктивные способы рассуждения.
Предметные: Уметь решать квадратные уравнения, применять различные методы решения |
| Рефлексия | Учитель выявляет ценностное отношение учащихся к полученному знанию и самому процессу познания, акцентирует внимание на конечный результат учебной деятельности учащихся на уроке, возвращает их к учебным задачам урока. Подводит итоги урока. Вспомним тему урока, цель урока. Чему мы учились на уроке. Учитель предлагает обучающимся оценить свою работу на уроке, заполнить рефлексионную анкету. Сегодня на уроке: - я научился … - я встретился с трудностями … - сегодня я узнал … - теперь я могу … - у меня получилось … - я попробую … Учитель предлагает выставить оценку за урок, используя оценочную карту. | Кратко формулируют свои отчеты. Работают с картой самооценивания. Подводят итоги своей работы. | Личностные: Умение оценивать свои достижения, степень самостоятельности, причины неудачи.
Метапредметные: Выражение и аргументация своих мыслей. |
| Домашнее задание | Раздает карточки с разноуровневыми заданиями | Получают карточки |
|
Слайд 1. Слайд 2. Слайд 3.
Слайд 4. Слайд 5.

Карточка самооценивания
| № | Вид деятельности | Оценка процесса получения результата | Оценка результата деятельности |
| 1 | Доказательство 2ого свойства |
|
|
| 2 | Заполнение таблицы |
|
|
| 3 | Самостоятельная работа |
|
|
| 4 | Всего баллов |
|
|
| 5 | Итого: ваша оценка за урок |
|
|
Система оценивания.
Оценка процесса получения результата:
1 балл – самостоятельно справлялся с трудностями, возникающими при решении задачи;
0,5 балла – справлялся с трудностями, возникающими при решении задачи, но только с помощью одноклассников или учителя;
0 баллов – завтра у меня получится справиться с трудностями, если я проработаю материал сегодняшнего урока.
Оценка результата деятельности:
1 балл – верно решил задачу;
0,5 балла – ход решения правильный, но есть неточности, которые привели к неверному ответу;
0 баллов – не справился с задачей или решил ее неверно.
Если у вас: 3 балла – ставим оценку «5»;
2-2,5 баллов – оценка «4»;
1,5 балла – оценка «3».







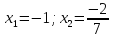
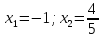
. Уравнения 4 и 5 имеют первый корень, равный -1, а второй корень равен
.)
Phpw70foG_-8.docx (305.54 KB)

