Теоретический материал
Задание 1. Познакомиться с окнами Blender 1. Запустить программу Blender с рабочего стола. 
Откроется окно, состоящее из дочерних окон:
а) меню Blender;
б) окно 3D вида;
в) меню окна 3D вида (3D окна);
г) панели кнопок.

Это вариант по умолчанию.
В некоторых случаях для работы необходимо более одного окна 3D вида, чтобы правильно расположить объект в трех пространствах.
Задание 2. Изменить размеры окон
1. Навести указатель мыши на линию, отделяющую окна. При наведении на эту линию указатель мыши изменится: две стрелочки, указывающие верх и вниз.

2. Потянуть левой клавишей мыши.
Задание 3. Разделить одно окно на несколько
1. Навести указатель на линию, отделяющую окна, и кликнуть правой клавишей мыши.

2. В появившемся меню выбрать "Split Area".

3. С помощью появившейся линии определить положение и размер нового окна и кликнуть левой клавишей мыши.


Так же окно можно разделить и по вертикали.
Задание 4. Объединить окна
1. Навести указатель на линию, отделяющую окна, и кликнуть правой клавишей мыши.

2. В появившемся меню выбрать " Join Areas".

3. С помощью появившейся стрелки выбрать, какие окна нужно объединить, и кликнуть левой клавишей мыши.

Задание 5. Познакомиться с объектами сцены
В окне 3D вида можно увидеть
оси координат (пересекающиеся в центре линии) X – красная, Y – зеленая, Z – синяя;
обозначение осей в нижнем левом углу окна 3D вида;
3D курсор (не путать с курсором мыши!);
квадрат (на самом деле являющийся кубом);
лампа;
камера.
1. Найти объекты сцены.

Куб - это отображаемый объект. Если он не понадобится, его следует удалить. Лампа служит источником света (без неё конечное изображение было бы чёрным), а камера необходима для отображения конечного изображения. С помощью камеры мы видим изображение под тем или иным углом. Все вместе (в данном случае, куб, лампа, камера) формируют сцену – представление события.
Задание 6. Навигация в окне просмотра с помощью клавиатурыМногие команды в Blender выполняются с клавиатуры. При этом следует помнить, что курсор мыши должен находиться именно в том окне, где планируется произвести изменения.
Для изменения вида в окне просмотра используют клавиши NumPad (дополнительные цифры и знаки в правой части клавиатуры).
Назначение клавиш NumPad:
0 (ноль) – вид из камеры;
1 – вид спереди;
3 – вид справа;
2, 4, 6, 8 – поворот сцены;
7 – вид сверху;
5 – перспектива (повторное нажатие возвращает обратно);
«.» и Enter – изменение масштаба относительно выбранного объекта;
«+» и «-» - изменение масштаба сцены
1. Используя клавиши NumPad, изменить вид в окне просмотра. Задание 7. Навигация в окне просмотра с помощью мышиИзменять вид в окне просмотра можно с помощью мыши (курсор мыши должен находиться в 3D-окне):
прокрутка колеса мыши меняет масштаб;
движение мыши при нажатом колесе поворачивает сцену;
движение мыши при нажатом колесе + Shift передвигает сцену.
Объекты, находящиеся на сцене (куб, камера, лампа и т.д.), можно передвигать, менять их угол наклона.
1. Для выделения объектов в Blender нужно кликнуть правой кнопкой мыши по нему. Контур выделенного объекта становится розовым.

2. Для выделения нескольких объектов нужно щёлкать по ним по очереди правой кнопкой мыши при зажатой клавише Shift.

Нажатие клавиши A приводит к сбрасыванию выделения с объектов (если что-нибудь было выделено), а следующее нажатие клавиши А - к выделению всех объектов.
Задание 9. Изменить размеры куба по всем осямДля изменения местоположения объекта на сцене используется клавиша G, для поворота – R, для изменения размера - S.
Клавиши S, G и R не случайно выбраны для описанных действий:
S – первая буква английского слова size (размер),
G – go (движение),
R – rotation (вращение).
1. Выделить куб, если он не выделен (щелчок правой кнопкой мыши);
2. Нажать клавишу 3 на NumPad - вид справа;

3. Расположить курсор мыши в 3D-окне в соответствии с закономерностью: чем ближе курсор к центру объекта, тем больше будет производить изменения малейшее движение мыши; чем дальше курсор от центра объекта, тем слабее будет влияние движения мыши;
4. Нажать клавишу S (не зажимать!);
5. Перемещать курсор мыши, пока объект не достигнет необходимого размера (размер можно увидеть в нижнем левом углу 3D окна);

6. Щёлкнуть левой клавишей мыши, чтобы сохранить изменения, или правой – чтобы отказаться от них.
Если при перемещении курсора мыши (п. 5) зажать клавишу Ctrl, то любое изменение будет пошаговым (на определённую величину).
Задание 10. Изменить размеры куба по одной из осей
Если изменения необходимо выполнить только по одной оси, то после клавиши S (или G или R) следует нажать X (или Y или Z), в зависимости от того, по какой оси требуется изменить объект.
1. Выделить куб, если он не выделен (щелчок правой кнопкой мыши).
2. Расположить курсор мыши в 3D-окне в соответствии с закономерностью.
3. Нажать клавишу S (не зажимать!).
4. Нажать клавишу Y (или Y или Z) (не зажимать!).
5. Перемещать курсор мыши, пока объект не достигнет необходимого размера.

6. Щёлкнуть левой клавишей мыши, чтобы сохранить изменения, или правой – чтобы отказаться от них.
Задание 11. Изменить угол поворота куба
1. Выделить куб, если он не выделен (щелчок правой кнопкой мыши).
2. Расположить курсор мыши в 3D-окне в соответствии с закономерностью.
3. Нажать клавишу R (не зажимать!).
4. Перемещать курсор мыши, пока объект не достигнет необходимого угла поворота.

5. Щёлкнуть левой клавишей мыши, чтобы сохранить изменения, или правой – чтобы отказаться от них.
Задание 12. Изменить местоположение куба
1. Выделить куб, если он не выделен (щелчок правой кнопкой мыши).
2. Расположить курсор мыши в 3D-окне в соответствии с закономерностью.
3. Нажать клавишу G (не зажимать!).
4. Перемещать курсор мыши, пока объект не достигнет необходимого местоположения.

5. Щёлкнуть левой клавишей мыши, чтобы сохранить изменения, или правой – чтобы отказаться от них.
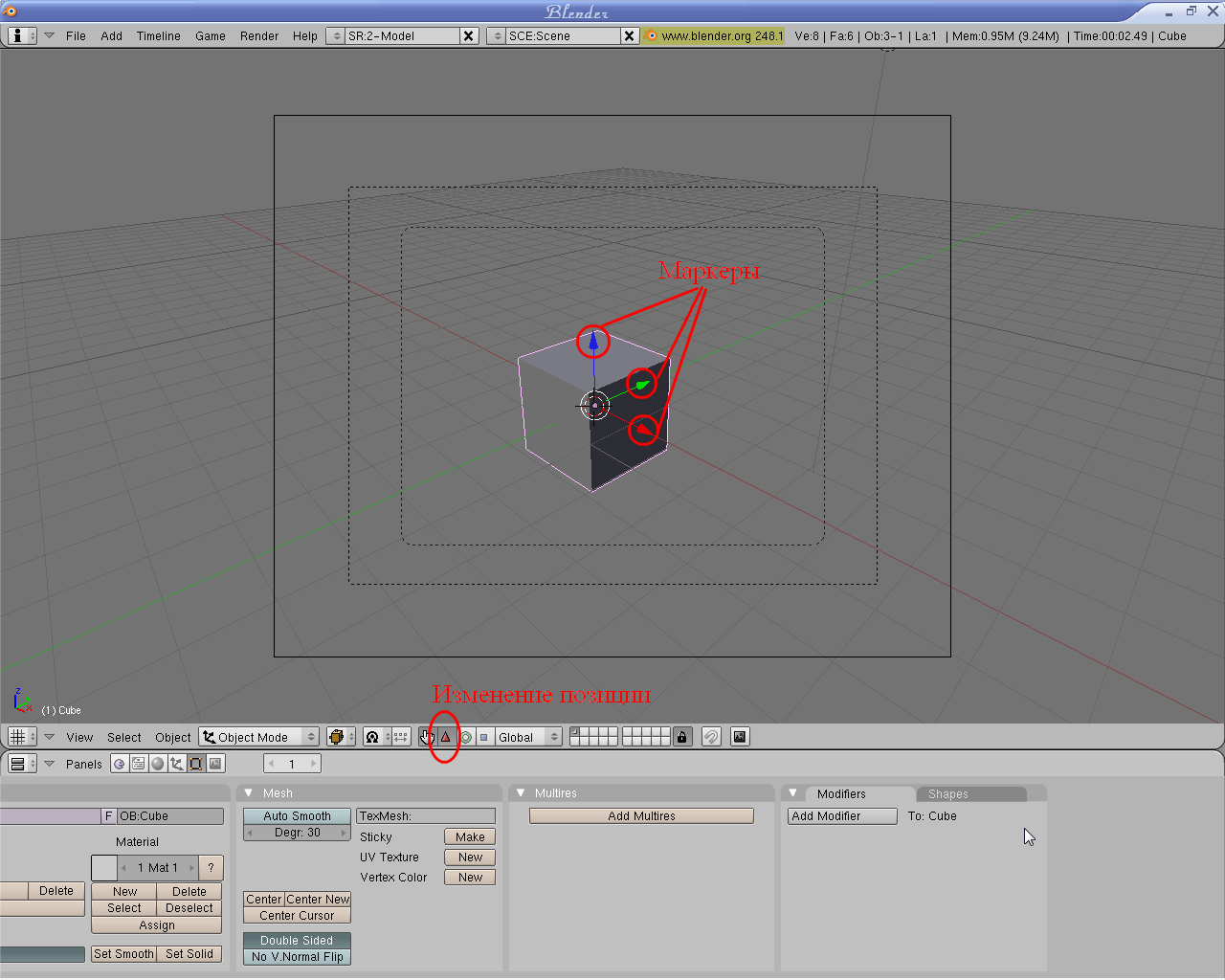
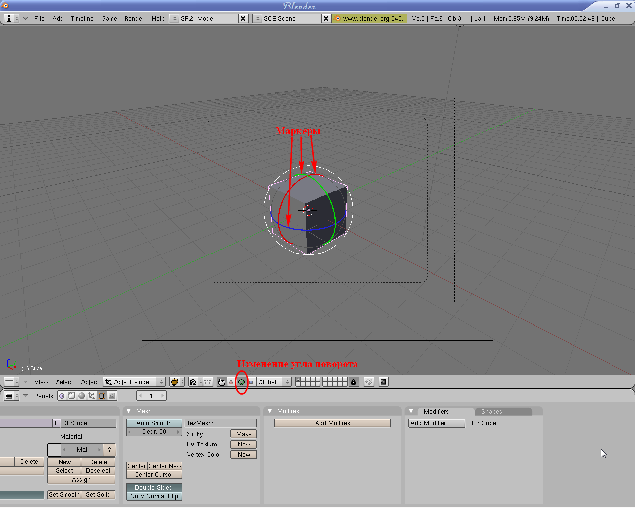
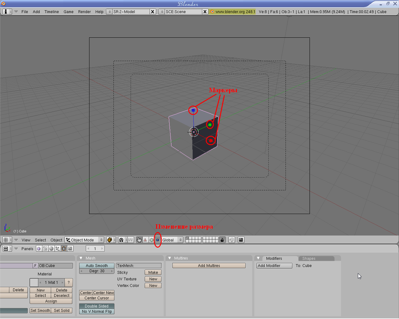
Существуют специальные кнопки в меню 3D окна, включающие соответствующие режимы изменения объекта:
| Изменение позиции (передвижение)
| Изменение угла поворота (вращение)
| Изменение размера (масштабирование)
|
После включения любой из этих трёх кнопок у выделенного объекта появляются маркеры. Для внесения изменений следует навести курсор мышь на маркер, зажать левую кнопку и перемешать мышь.
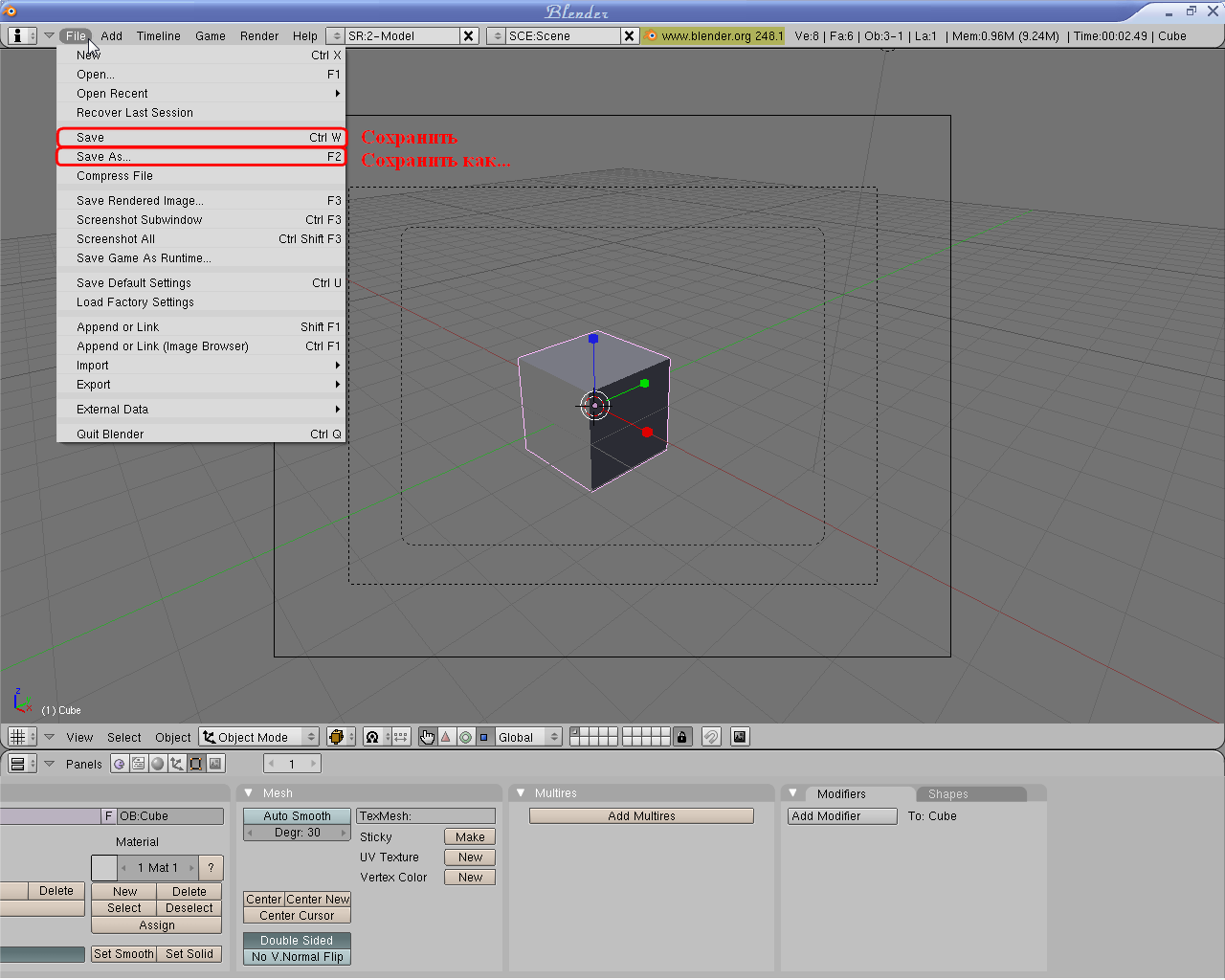
Задание 13. Сохранение файловСледует запомнить: в Blender при закрытии программы не выводится диалоговое окно с предложением сохранить файл. Поэтому об этом следует позаботиться заранее, иначе можно безвозвратно утратить только что созданное произведение.
Для сохранения файла
1. Открыть меню Файл (File).

2. Найти пункт меню Сохранить или Сохранить как… (Save или Save As…).

3. В открывшемся окне найти папку, в которой будет сохранен файл.
4. Необходимо задать название файла.
5. Нажать кнопку Сохранить (Save As).
1. Запустить программу Blender с рабочего стола. ![]()
2. Открыть меню Файл (File).
3. Найти пункт меню Открыть (Open…).
4. В открывшемся окне найти папку, в которой сохранен файл.
5. Щелкнуть по необходимому файлу левой клавишей мыши.
6. Нажать кнопку Открыть (Open).
Самостоятельная работа.
1. Настроить экран с четырьмя видами отображения.
2. Используя действия передвижения, вращения и масштабирования получить следующее изображение:
3. Сохранить результаты работы.





Основы работы в Blender (5.9 MB)

