Сегодня на уроке мы с вами вспомним, как устанавливается соответствие между действительными точками и точками окружности с помощью поворота точки окружности, а также вспомним, что называют синусом, косинусом и тангенсом произвольного угла. Скажем, какие функции называются тригонометрическими функциями. Выясним, что является областью определения и множеством значений тригонометрических функций.
Прежде чем приступить к рассмотрению новой темы, давайте возьмём окружность
единичного радиуса с центром в начале координат и отметим на ней точку
.
Тогда при повороте точки
на угол
радиан мы получим точку
. При этом помним, что ордината точки
– это синус угла
, а абсцисса этой точки – это косинус угла
.

Далее считаем, что все углы измерены в радианной мере, и поэтому обозначение «радиан», как правило, опускается. Договорившись считать единицу измерения углов (1 радиан) фиксированной, определяем, например, синус числа x как синус угла в x радиан; косинус числа x как косинус угла в x радиан и так далее.
Так, каждому действительному числу x поставлены в соответствие
числа синус x и косинус x, то есть на множестве действительных чисел определены функции
и
.
Получается, что областью определения функций игрек
и
является множество
всех действительных чисел.
Давайте найдём множество значений функции
. Для этого надо выяснить, какие значения может принимать y при различных значениях x, то есть надо установить, для
каких значений y существуют такие значения x, при которых
равен y.
Мы знаем, что уравнение
имеет корни, если
. И уравнение не имеет корней, если
. Из этого следует, что множеством значений функции
является отрезок
.
Найдём множество значений функции
. Для этого надо выяснить, какие значения может принимать y при различных значениях x, то есть надо установить, для
каких значений y существуют такие значения x, при которых
равен y.
Знаем, что уравнение
имеет корни, если
. И уравнение не имеет корней, если
.
А значит, множеством значений функции
является отрезок
.
Таким образом, можно сказать, что функции
и
являются ограниченными.
Теперь поговорим про функцию
. Она определяется формулой
.
не должен обращаться в нуль, так как делить на нуль нельзя.
Функция
определена при тех значениях x, для которых
.
Мы знаем, что решением уравнения
является
.
Тогда областью определения функции
является множество
всех действительных чисел, кроме
.
Известно, что уравнение
имеет корни при любом действительном значении
. Следовательно, множеством значений функции
является множество
всех действительных чисел.
Осталось выяснить, что является областью определения и множеством
значений функции
. Запишем:
. Здесь
не должен обращаться в нуль, так как делить на нуль нельзя. А
значит, функция
определена при тех значениях x, для которых
.
Корнем уравнения
является
. Тогда областью определения функции
является множество
всех действительных чисел, кроме
,
.
Уравнение
имеет корни при любом действительном значении a, а значит, множеством
значений функции
является множество
всех действительных чисел.
Таким образом, мы с вами выяснили, что является областью
определения и множеством значений функций
,
,
и
. Эти функции называются тригонометрическими функциями.
А сейчас давайте выполним несколько заданий.
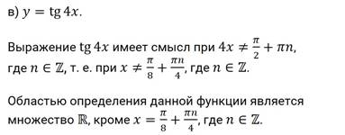
Задание первое. Найдите область определения функций:
а)
; б)
; в)
.
Решение.


Задание второе. Найдите множество значений функций:
а)
; б)
.
Решение.


Задание третье. Найдите наибольшее и наименьшее значения функции
.
Решение.








Здравствуйте. А есть ли в комплекте текстовые документы с текстами уроков?