Искусственные спутники Земли 9 кл
Список вопросов теста
Вопрос 1
Выберете величины, от которых зависит первая космическая скорость планеты.

Варианты ответов
- Радиус планеты
- Масса планеты
- Период обращения вокруг своей оси
- Период обращения вокруг своей звезды
Вопрос 2
При какой скорости, тело не падает на Землю, а вращается вокруг нее?
Варианты ответов
- 5,8 км/с
- 6,4 км/с
- 7,9 км/с
- 11,2 км/с
Вопрос 3
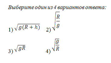
Выберите формулу, которая связывает первую космическую скорость спутника, летающего на небольшой высоте и ускорение свободного падения на поверхности планеты.

Варианты ответов
- 1)
- 2)
- 3)
- 4)
Вопрос 4
Спутник запускают на круговую орбиту. Высота спутника над поверхностью планеты h. По какой формуле можно определить его первую космическую скорость?

Варианты ответов
- 1)
- 2)
- 3)
- 4)
Вопрос 5
Как изменится первая космическая скорость, если масса планеты увеличится в 9 раз?
Варианты ответов
- Не изменится
- Увеличится в 3 раза
- Уменьшится в 3 раза
- Увеличится в 9 раз
- Уменьшится в 9 раз
Вопрос 6
Как изменится первая космическая скорость, если радиус планеты увеличится в 4 раза?
Варианты ответов
- Не изменится
- Увеличится в 2 раза
- Уменьшится в 2 раза
- Увеличится в 4 раз
- Уменьшится в 4 раз
Вопрос 7
Сопоставьте:
Укажите соответствие для всех 3 вариантов ответа:
1.
свободно падающее тело
2.
любое тело произвольной массы
3.
первая космическая скорость
Варианты ответов
- Спутник движется как ... с ускорением свободного падения.
- Искусственным спутником Земли может стать ...
- Скорость, при достижении которой космический аппарат, запускаемый с Земли, может стать её искусственным спутником.
Вопрос 8
На какой минимальной высоте запускают искусственные спутники Земли?
Варианты ответов
- 30 км
- 100 км
- 300 км
- 600 км
Вопрос 9
Чему равна вторая космическая скорость?
Варианты ответов
- 11,2 км/с
- 7,9 км/с
- 16,7 км/с
Вопрос 10
Определите с какой скоростью Луна движется вокруг Земли, если среднее расстояние от Земли до Луны составляет 384000 км, а масса Земли 6∙ 1024 кг.

Варианты ответов
- 20 км/с
- 1 км/с
- 2 км/с
- 10 км/с


