Рекомендуемое время выполнения заданий – 1 час.
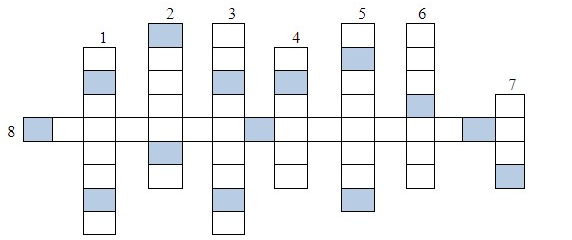
1. (4 балла) Разгадай кроссворд в картинках.

Из букв в выделенных клетках составь имя древнегреческого бога. В ответе запиши это имя без кавычек и каких-либо знаков препинания.
2. (4 балла) Собери пословицы. Ответ запиши в виде комбинации цифр и букв без пробелов и каких-либо знаков препинания, цифры должны идти по порядку, например, 1б2а3в4г

3. (4 балла) Существует миф, который говорит о любви богини Артемиды к простому смертному, прекрасному юноше. Не желая нарушить данного ранее обета безбрачия, она, прежде чем поцеловать возлюбленного, погрузила его в вечный сон (по другой версии это сделал Зевс). Собери из букв имя этого юноши. В ответе запиши только имя без кавычек и каких-либо знаков препинания.

4. (5 баллов) Прочти определение. Для этого вычеркни все цифры.

Какому термину оно соответствует? Выбери верный вариант.
5. (6 баллов) Прочти отрывок из «Метаморфоз» Овидия.
Вот уж в молчанье немом по наклонной взбираются оба
Темной тропинке, крутой, густою укутанной мглою.
И уже были они от границы земной недалеко,–
Но, убоясь, чтоб она не отстала, и в жажде увидеть,
Полный любви, он взор обратил, и супруга – исчезла!
Руки простер он вперед, объятья взаимного ищет,
Но понапрасну – одно дуновенье хватает несчастный…
Голос последним «прости» прозвучал, но почти не достиг он
Слуха его; и она воротилась в обитель умерших…
О ком идет речь в этом тексте?
6. (7 баллов) Каких имен древнегреческих богов нет в таблице?

7. (7 баллов) Какая богиня являлась постоянной спутнице Ареса? Разгадай ребусы, чтобы узнать предполагаемые варианты ответа.
8. (8 баллов) Кто автор картины «Парнас»? В ответе запиши только фамилию художника без кавычек и каких-либо знаков препинания.

9. (9 баллов) Вставь предложенные слова в текст в правильной последовательности. Ответ запиши в виде ряда цифр без пробелов и каких-либо знаков препинания, например, 1346
1) Гея 4) Эрос
2) Эреб 5) Хаос
3) Тартар 6) Эфир

10. (по 4 балла за каждый пункт) Расшифруй название картины Ж. Д. Энгра, используя таблицу. В ответе запиши слова без кавычек и каких-либо знаков препинания с одним пробелом между словами.

Выбери эту картину из предложенных вариантов.
Рекомендуемое время выполнения заданий – 1 час.
1. (4 балла) Кто из богов не относится к древнеславянскому пантеону? Разгадай ребусы, чтобы узнать предполагаемые варианты ответа.
2. (по 3 балла за каждый пункт) Расшифруй слово. Для этого запиши фамилии знаменитостей. Выпиши буквы, стоящие под указанными номерами. Запиши полученное слово в ответе без каких-либо знаков препинания.

Выбери верное значение этого слова.
3. (4 балла) Пройди по лабиринту, от картины до автора, собирая буквы. Составь из них имя и фамилию художника, написавшего эту картину. В ответе запиши имя и фамилию без кавычек и каких-либо знаков препинания с одним пробелом между словами.

4. (5 баллов) Прочти определение. Для этого вычеркни все цифры.

Какое изображение соответствует этому определению?
5. (6 баллов) О какой древнегреческой богине идет речь в «Фастах» Овидия?
Как-то весной на глаза я Зефиру попалась; ушла я,
Он полетел за мной: был он сильнее меня.
Право девиц похищать Борей ему дал: он и сам ведь
Дочь Эрехтея увлек прямо из дома отца.
Все же насилье Зефир оправдал, меня сделав супругой,
И на свой брачный союз я никогда не ропщу.
Вечно я нежусь весной, весна – это лучшее время:
В зелени все дерева, вся зеленеет земля.
Сад плодовитый цветет на полях, мне в приданное данных:
Нежит его ветерок, ласково воды журчат.
Сад мой украсил супруг прекрасным цветочным убором,
Так мне сказав: «Навсегда будь ты богиней цветов!»
6. (7 баллов) Как называется христианский праздник, который отмечается в память о встрече в Иерусалимском храме праведника Симеона и младенца Иисуса Христа, принесенного для совершения иудейского религиозного обряда? Собери из букв название этого праздника. В ответе запиши одно слово без кавычек и каких-либо знаков препинания.

7. (по 4 балла за каждый пункт) Расшифруй слово, используя таблицу. В ответе запиши это слово без кавычек и каких-либо знаков препинания.

Как переводится это слово?
8. (по 4 балла каждый пункт) По представленным фрагментам картины узнай ее название.

Кто автор этой картины?
Как называется эта картина?
9. (8 баллов) Разгадай криптограмму. Криптограмма – это зашифрованный текст, в котором все буквы заменены числами. За одинаковыми числами скрываются одинаковые буквы. Чтобы догадаться, каким числом заменена та или иная буква, реши задания ключа. За каждый правильный ответ ты получишь по 2 балла. Ответы записывай без кавычек и каких-либо знаков препинания.
Ключи



Криптограмма
Зашифрованное в криптограмме слово – высший суд в Древней Иудее. Если твой ответ будет правильным, ты сможешь получить ещё 2 балла.

10. (9 баллов) Разгадай кроссворд в картинках.
Из букв в выделенных клетках составь имя сына царя Саула. В ответе запиши это имя без кавычек и каких-либо знаков препинания.

Рекомендуемое время выполнения заданий – 1 час.
1. (по 2 балла за каждый пункт) Используя таблицу, узнай фамилию художника, которого называют «певцом русского леса». В ответе запиши эту фамилию без кавычек и каких-либо знаков препинания.

Выбери картины, автором которых является этот художник.
2. (4 балла) Как называется изящество, красота в движениях? Разгадай ребусы, чтобы узнать предполагаемые варианты ответа.
3. (4 балла) Реши примеры, вставь буквы в ячейки с соответствующими решениями и узнай автора этой картины. Запиши в ответе одно слово без кавычек и каких-либо знаков препинания.

4. (5 баллов) Прочти определение. Для этого вычеркни все цифры.

Какое слово соответствует этому определению?
5. (6 баллов) Пройди по лабиринту, от картины до автора, собирая буквы. Составь из них фамилию художника, написавшего эту картину. В ответе запиши только фамилию без кавычек и каких-либо знаков препинания.

6. (по 3 балла каждый пункт) По представленным фрагментам картины узнай ее название.

Кто автор этой картины?
Как называется эта картина?
7. (7 баллов) О какой картине художник И.Н. Крамской написал эти слова?
«На утре, усталый, измученный, исстрадавшийся, сидит один между камнями, печальными, холодными камнями; руки судорожно и крепко-крепко сжаты, пальцы впились, ноги поранены, и голова опущена. Крепко задумался, давно молчит, так давно, что губы как будто запеклись, глаза не замечают предметов, и только время от времени брови шевелятся, повинуясь законам мускульного движения. Ничего он не чувствует, что холодно немножко, не чувствует, что у него все члены уже как будто окоченели от продолжительного и неподвижного сидения. Нигде и ничего не шевельнется, только у горизонта черные облака плывут от ветерка. И он все думает, все думает».
Выбери эту картину из предложенных вариантов.
8. (8 баллов) Разгадай криптограмму. Криптограмма – это зашифрованный текст, в котором все буквы заменены числами. За одинаковыми числами скрываются одинаковые буквы. Чтобы догадаться, каким числом заменена та или иная буква, реши задания ключа. За каждый правильный ответ ты получишь по 2 балла. Ответы записывай без кавычек и каких-либо знаков препинания.
Ключи



Криптограмма
Зашифрованное в криптограмме слово – заключительный этап развития древнегреческой культуры, эпоха ее наивысшего расцвета. Если твой ответ будет правильным, ты сможешь получить ещё 2 балла.

9. (8 баллов) Как фамилия художника, написавшего эти картины? В ответе запиши только фамилию без кавычек и каких-либо знаков препинания.

10. (9 баллов) Разгадай кроссворд.

1. Напиток богов.
2. В верованиях славян дух, живущий в доме, хранитель дома, иногда наказывающий за нарушение обычаев.
3. Человек, записывающий исторические события, происходившие в стране, городе, местности.
4. Древнее оружие из прочных и тяжелых сортов дерева.
5. Гробница из камня, дерева или других материалов, украшенная росписью или скульптурой.
6. Жезл с драгоценными камнями и резьбой, являющийся одним из знаков власти.
7. Народное собрание на Руси в 10 – 14 вв.
8. Обряд принесения жертвы богу.
Сколько гласных и согласных букв в выделенных клетках?
Рекомендуемое время выполнения заданий – 1 час.
1. (по 2 балла за каждый пункт) Что называют «поэтическим символом Японии»? Чтобы разгадать слово, запиши фамилии знаменитостей. Выпиши буквы, стоящие под указанными номерами. Запиши полученное слово в ответе без каких-либо знаков препинания.

Выбери верное значение этого слова.
2. (по 2 балла за каждый пункт) Используя таблицу, расшифруй слово. В ответе запиши это слово без кавычек и каких-либо знаков препинания.

Как переводится это слово?
3. (по 2 балла за каждый пункт) Собери из букв имя наиболее популярного героя кукольного театра России. В ответе запиши это имя без кавычек и каких-либо знаков препинания.

Выбери изображение этого героя.
4. (5 баллов) Реши примеры, вставь буквы в ячейки с соответствующими решениями и узнай автора этой картины. Запиши в ответе только фамилию без кавычек и каких-либо знаков препинания.

5. (5 баллов) Прочти определение. Для этого вычеркни все цифры.

Выбери варианты изображений, которые соответствуют этому слову.
6. (по 3 балла каждый пункт) По представленным фрагментам картины узнай ее название.

Кто автор этой картины?
Кто изображен на этой картине?
7. (7 баллов) Какие танцы не испанские? Разгадай ребусы, чтобы узнать предполагаемые варианты ответа.
8. (8 баллов) Разгадай криптограмму. Криптограмма – это зашифрованный текст, в котором все буквы заменены числами. За одинаковыми числами скрываются одинаковые буквы. Чтобы догадаться, каким числом заменена та или иная буква, реши задания ключа. За каждый правильный ответ ты получишь по 2 балла. Ответы записывай без кавычек и каких-либо знаков препинания.
Ключи



Криптограмма
Зашифрованное в криптограмме слово – полубогиня в индуистской мифологии, дух облаков или воды. Подсказка: ср. с нимфами в греческой мифологии. Если твой ответ будет правильным, ты сможете получить ещё 2 балла.

9. (9 баллов) Разгадай кроссворд.

1. Короткий сигнал торжественного или воинственного характера.
2. Жезл с драгоценными камнями и резьбой, являющийся одним из знаков власти.
3. Оркестровое вступление к опере, балету, драматическому спектаклю.
4. Нравственность, соответствие нормам поведения человека в обществе.
5. Лицо, предсказывающее события в будущем.
6. Верхняя часть фасада в виде треугольника, ограниченная двумя скатами крыши.
7. Вид драмы, основу которой составляют столкновения личности с роком, обществом, выраженные в форме борьбы сильных характеров.
8. Восстановление чего-либо в первоначальном виде (например, произведений искусства).
Сколько гласных букв в выделенных клетках? В ответе запиши только число, например, 2
10. (8 баллов) Какая пирамида не относится к Великим пирамидам в Гизе (Египет)? Разгадай ребусы, чтобы узнать предполагаемые варианты ответа.
Рекомендуемое время выполнения заданий – 1 час.
1. (по 2 балла каждый пункт) По представленным фрагментам картины узнай ее название.

Кто автор этой картины?
Как называется эта картина?
2. (по 2 балла за каждый пункт) Собери из букв слово. В ответе запиши это слово без кавычек и каких-либо знаков препинания.

Выбери верное значение этого слова.
3. (по 3 балла за каждый пункт) Реши примеры, вставь буквы в ячейки с соответствующими решениями и узнай автора этой картины. Запиши в ответе только фамилию без кавычек и каких-либо знаков препинания.

Из предложенных вариантов выбери картины этого художника.
4. (5 баллов) Соедини имена героев кукольных театров мира и страны, где они популярны. Ответ запиши в виде комбинации цифр и букв без пробелов и каких-либо знаков препинания, цифры должны идти по порядку, например, 1б2а3в4г

5. (по 3 балла за каждый пункт) Разгадай ребус, чтобы узнать название известной картины художника К. С. Петрова-Водкина. В ответе запиши полученные слова с одним пробелом, без кавычек и каких-либо знаков препинания.

Из предложенных вариантов выбери эту картину.
6. (6 баллов) Прочти определение. Для этого вычеркни все цифры.

О какой профессии идет речь?
7. (7 баллов) Что называют основой театрального искусства? Разгадай ребусы, чтобы узнать предполагаемые варианты ответа.
8. (по 4 балла за каждый пункт) Расшифруй фамилию русского и советского театрального режиссера, драматурга, писателя, театрального критика.

Какая фамилия получилась?
Кто вместе с этим режиссером в 1898 году основал Московский Художественный театр?
9. (9 баллов) Разгадай кроссворд.

1. Древнее оружие из прочных и тяжелых сортов дерева.
2. Далекий предок, родоначальник.
3. Лица, сопровождающие какую-либо персону.
4. Родина оперного искусства.
5. Лицо, предсказывающее события в будущем.
6. Гробница из камня, дерева или других материалов, украшенная росписью или скульптурой.
7. Помещение, здание, посвященное какому-либо божеству, предназначенное для совершения религиозных обрядов.
8. Первый показ нового спектакля.
Сколько гласных букв в выделенных клетках? В ответе запиши только число, например, 2
10. (8 баллов) Разгадай криптограмму. Криптограмма – это зашифрованный текст, в котором все буквы заменены числами. За одинаковыми числами скрываются одинаковые буквы. Чтобы догадаться, каким числом заменена та или иная буква, реши задания ключа. За каждый правильный ответ ты получишь по 2 балла. Ответы записывай без кавычек и каких-либо знаков препинания.
Ключи



Криптограмма
Зашифрованное в криптограмме слово – уровень общественного развития, материальной и духовной культуры. Подсказка: еще одно значение этого слова – современная мировая культура, прогресс, просвещение. Если твой ответ будет правильным, ты сможешь получить ещё 2 балла.

Рекомендуемое время выполнения заданий – 1 час.
1. (2 балла) Собери из букв название состава балетных артистов, исполняющих групповые танцы. В ответе запиши это слово без кавычек и каких-либо знаков препинания.

2. (3 балла) Реши примеры, вставь буквы в ячейки с соответствующими решениями и узнаешь фамилию автора этой картины. Запиши в ответе только фамилию без кавычек и каких-либо знаков препинания.

3. (4 балла) Прочти определение. Для этого вычеркни все цифры.

О каком виде искусства идет речь в определении?
4. (6 баллов) Пройди по лабиринту, от изображения до вопроса, собирая буквы. Составь из них имя и фамилию человека, написавшего эту фреску. В ответе запиши имя и фамилию без кавычек и каких-либо знаков препинания с одним пробелом между словами.

5. (по 3 балла за каждый пункт) Как называется небольшая статуэтка женской фигуры, обнаруженная в одном из древних захоронений в Австрии археологом Йозефом Сомбати? В ответе запиши слова без кавычек и каких-либо знаков препинания с одним пробелом между словами.

Выбери изображение этой статуэтки.
6. (6 баллов) Разгадай криптограмму. Криптограмма – это зашифрованный текст, в котором все буквы заменены числами. За одинаковыми числами скрываются одинаковые буквы. Чтобы догадаться, каким числом заменена та или иная буква, реши задания ключа. За каждый правильный ответ ты получишь по 2 балла. Ответы записывай без кавычек и каких-либо знаков препинания.
Ключи


Криптограмма
Зашифрованное в криптограмме слово – в греческой мифологии морская нимфа. Если твой ответ будет правильным, ты сможешь получить ещё 2 балла.

7. (по 3 балла за каждый пункт) Используя таблицу, расшифруй слово. В ответе запиши это слово без кавычек и каких-либо знаков препинания.

Выбери неверное значение этого слова.
8. (9 баллов) Разгадай кроссворд.

1. Изящество, красота в движениях.
2. Вид скульптуры, в котором изображение является выпуклым (или углубленным) по отношению к плоскости фона.
3. Народное собрание на Руси в 10 – 14 вв.
4. Постоянная принадлежность, характерный признак.
5. Вооруженные отряды при князе в Древней Руси.
6. Напиток богов, дающий им бессмертие и вечную молодость.
7. В древности место для жертвоприношений.
8. Поклонение и почитание кого-то или чего-то, служение божеству и связанные с этим обряды.
9. Иносказание.
Сколько гласных букв в выделенных клетках? В ответе запиши только число, например, 2
9. (8 баллов) Соедини изображения соборов и их месторасположения. Ответ запиши в виде комбинации цифр и букв без пробелов и каких-либо знаков препинания, цифры должны идти по порядку, например, 1б2а3в4г

10. (8 баллов) Что , предположительно, было самой ранней формой театрального искусства? Разгадай ребусы, чтобы узнать предполагаемые варианты ответа.
Рекомендуемое время выполнения заданий – 1 час.
1. (по 2 балла каждый пункт) По представленным фрагментам картины узнай ее название.
Кто автор этой картины?

Как называется эта картина?
2. (по 2 балла за каждый пункт) Собери из букв имя одного из персонажей итальянской комедии дель арте. В ответе запиши это имя без кавычек и каких-либо знаков препинания.

Выбери изображение этого персонажа.
3. (3 балла) Реши примеры, вставь буквы в ячейки с соответствующими решениями и узнай автора этой картины. Запиши в ответе одно слово без кавычек и каких-либо знаков препинания.

4. (6 баллов) Соедини художников и написанные ими картины. Ответ запиши в виде комбинации цифр и букв без пробелов и каких-либо знаков препинания, цифры должны идти по порядку, например, 1б2а3в4г

5. (7 баллов) Итальянский живописец, архитектор и писатель Джорджо Вазари оценил работу Микеланджело над убранством погребальной капеллы известного рода во Флорентийской церкви Сан-Лоренцо такими словами:
«… Изумляет он всякого мыслью, выраженною им в гробницах… Позы этих статуй так прекрасны, мускулы переданы так искусно, что, если бы искусство погибло, их одних оказалось бы достаточно, чтобы возвратить ему первоначальный свет».
Как фамилия этой влиятельной семьи? Разгадай ребусы, чтобы узнать предполагаемые варианты ответа.
6. (6 баллов) Пройди по лабиринту, от картины до вопроса, собирая буквы. Составь из них имя и фамилию художника, написавшего автопортрет. В ответе запиши имя и фамилию без кавычек и каких-либо знаков препинания с одним пробелом между словами.

7. (8 баллов) Разгадай кроссворд. Для этого впиши в сетку фамилии известных людей.
Сколько гласных букв в выделенных клетках? В ответе запиши только число, например, 2

8. (8 баллов) Кто автор этих картин? В ответе запиши только фамилию без кавычек и каких-либо знаков препинания.

9. (по 4 балла за каждый пункт) О каком дворце, построенному по проекту
И. Е. Старова в г. Санкт-Петербурге, Г. Р. Державин написал: «Пространное и великолепное здание не из числа обыкновенных… Наружность его не блистает ни резьбою, ни позолотою, ни другими какими пышными украшениями: древний изящный вкус – его достоинство; оно просто, но величественно».
О каком дворце идет речь? Подсказка: в г. Санкт-Петербурге есть одноименные сад, улица и переулок.
Выбери изображение этого дворца.
10. (по 3 балла за каждый пункт) Прочти определение одного из приемов живописи. Для этого вычеркни все цифры.

Как называется этот прием?
Кто разработал этот прием?
Выбери работы этого художника.